だめや・・・
投資の参考になりましたか?
パソコン版の掲示板ページをリニューアルし、見た目や機能を一部変更しました。
下記リンクから以前の掲示板もご利用いただけます。
だめや・・・
投資の参考になりましたか?
ATMプログラムを通じて株式を新しく発行する・・・?🥺
投資の参考になりましたか?
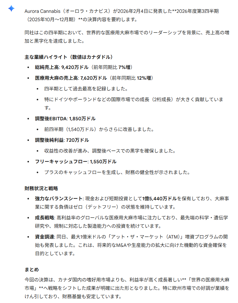
3Q決算のAIによる要約。

投資の参考になりましたか?
きょうは決算?
投資の参考になりましたか?
エドモントン(アルバータ州)2026年1月14日/CNW/ - カナダに本社を置く世界有数の医療用大麻企業Aurora Cannabis Inc.(NASDAQ: ACB、TSX: ACB)は、うどんこ病(PM)に対する耐性遺伝子の新しい源であるPM2の画期的な発見から約1年を経て、PM耐性研究が大きく進展したことを発表します。
投資の参考になりましたか?
税引き前でも黒字で日本でも買えるのはここだけ。
投資の参考になりましたか?
上がったら良いなで入ります
投資の参考になりましたか?
私はマネックス証券で3年前から参入してますが、マイナス80パーです。トランプのおっさん四の五の言わず早くサインしろ。
投資の参考になりましたか?
積立なんですか
ありがとうございます
投資の参考になりましたか?
SBIでは積み立て設定だと買えます。
投資の参考になりましたか?
SBI証券で注文出来ないんだね
日本の証券会社では無理なのかな?
投資の参考になりましたか?
考えたら酒タバコみたいな120%体に悪いもの合法で医療的にも使われるモルフィネにノーっておかしいだろ?
投資の参考になりましたか?
アレ?麻薬嫌いじゃなかったの?ファンタミンと比べたら安全だと認識した?
ここからテンバガくらい楽勝?
投資の参考になりましたか?
Majiで署名する5秒前
投資の参考になりましたか?
まじ!?
投資の参考になりましたか?
アゲアゲ ㊗️ SCHEDULE III
投資の参考になりましたか?
Aurora Announces Distribution Partnership with Leafio Australia
Aurora、Leafio Australiaとの販売提携を発表
エドモントン(アルバータ州)2025年12月2日/CNW/ - カナダに本社を置く世界有数の医療大麻企業Aurora Cannabis Inc.(NASDAQ: ACB、TSX: ACB)は本日、同社の100%子会社MedReleaf Australiaが、Montu Australiaの卸売販売部門Leafioと販売提携を結んだと発表した。この戦略的提携により、オーストラリア全土で信頼性が高く、安全で効果的な医療大麻への患者のアクセスが拡大するとともに、教育リソースによって医療従事者をサポートする。Leafioは、MedReleaf、CraftPlant、Aurora、Whistler Cannabis Co.、IndiMedブランドのAuroraの主要医療大麻製品ポートフォリオの卸売業者として働く。
投資の参考になりましたか?
今日は決算?
投資の参考になりましたか?
SBI、またオーロラが買えるようになってる。
投資の参考になりましたか?
米時間29日CNBCによるとトランプ大統領がトゥルース・メディアにビデオ出演し、カンナビノイド(マリフアナなどの作用に関係する化学物質)のシニアに対するに対する効能とやらを大袈裟に述べたとかで上げているそうだ。
投資の参考になりましたか?
プレ上がってるね。騙しかもしれないけど。
投資の参考になりましたか?
Aurora Announces Investment into German Manufacturing Facility
https://www.auroramj.com/press-releases/article/?id=123126
Aurora Cannabisは、ドイツ・ロイナにあるEU-GMP製造施設の運用改善に5年間を投資することを発表しました。Auroraのカナダ施設で実証されたベストプラクティスに基づき、これらの改善により、花の生育能力、製品品質の向上、コスト効率の向上が期待されます。
投資の参考になりましたか?
ニイナミやりよったな!
これでオーロラ缶ナビ爆上げや!
サンクスニイナミ
投資の参考になりましたか?
どっかーん
投資の参考になりましたか?
つい衝動的に寄り付き5.38で全売却してしまった。
投資の参考になりましたか?
大麻はワンチャン、花咲かせる気がする🤔
投資の参考になりましたか?
Aurora Ignites Global Expansion with Whistler Cannabis Co. Brand Debut in Australia
-> オーロラカナビスは、オーストラリアで Whistler Cannabis Co.ブランドを初披露し、世界展開を加速
アルバータ州エドモントン、 2025年8月12日/CNW/ - カナダを拠点とする世界的医療用大麻のリーディングカンパニーであるオーロラカナビス(NASDAQ: ACB、TSX: ACB)は、オーストラリアにおける Whistler Cannabis Co. ブランドの発売開始を発表しました。
カナダのオリジナル大麻ブランドのひとつとして、屋内で栽培される高品質なクラフト大麻の誇り高い歴史を持つこのブランドは、オーストラリアの患者に本物のカナダ産大麻の体験を提供します。
「Wistlerはカナダ市場で実績のあるブランドです」と、オーロラのグローバル事業開発担当エグゼクティブバイスプレジデント、Andre Jerom氏は述べています。「ウィスラーの伝統とカナダにおける栽培の専門知識を、オーストラリアの患者様にお届けできることを大変嬉しく思います。このマイルストーンは、当社のグローバル成長へのコミットメントと、患者様第一のアプローチを改めて示すものです。」
オーストラリアで最初に発売される Whistler Cannabis Co. の2つの製品は次のとおりです。
* ジンジャーブレス
* クリティカル・ディーゼル
オーロラは、強固な規制対応の専門知識、テクノロジーや流通への投資、そして科学への揺るぎないコミットメントを通じて、カナダおよび国際的な医療用大麻市場において信頼されるリーダー的地位を確立しています。EU および TGA GMP 認証を受けた生産プロセスを厳格に遵守することで、同社は国際市場での成功を可能にしています。
※ EU GMP: EUの医薬品製造に関する品質管理基準
※ TGA GMP: オーストラリア保健省治療用品局(Therapeutic Goods Administration)が定めるGMP認証
投資の参考になりましたか?
5ドル奪還した・・・。
投資の参考になりましたか?
4.88ドルで打診買い
投資の参考になりましたか?
SBIいつまで買えないんだ😮💨
投資の参考になりましたか?
DEA Judge Overseeing Cannabis Rescheduling Hearing Set to Retire
→ バイデン政権による大麻規制の見直し案を監督する任務を負っていた麻薬取締局(DEA)の判事が、8月1日に退職する予定だ。同庁の首席行政法判事ジョン・J・マルーニー2世は7月23日、公聴会の指定参加者に対し、来週末をもって同事件の管轄権を失うことを通知した。
---
この後は新しいDEA長官(テランス・コール氏)の判断になるようだ。
調べてみた感じだと、テランス・コール氏は大麻のリスケジュールに関して何も言及していない(言及を避けている?)。過去には大麻に対して否定的なスタンスを取っていたとの情報もあった。親分のトランプ次第だと思うが、これはまだわからない。
投資の参考になりましたか?
Aurora Cannabis to Host First Quarter 2026 Investor Conference Call
→ Aurora Cannabis Inc. (NASDAQ: ACB, TSX: ACB) は、2026年度第1四半期の業績に関するカンファレンスコールを、2025年8月6日(水) 午前8時(米東部時間) / 午前6時(米山岳部時間)に、市場の取引開始前に開催すると発表した。
投資の参考になりましたか?
The U.S. Senate has officially confirmed Terrance Cole as the next administrator of the Drug Enforcement Administration (DEA), installing a leader who has pledged to prioritize the agency’s ongoing review of marijuana’s federal status.
米上院は、麻薬取締局(DEA)の次期長官としてテランス・コール氏を正式に承認した。
投資の参考になりましたか?
U.S. Senate Schedules July 21 Cloture Vote on Terrance Cole’s Nomination to Lead DEA
以下、Chat GPTの回答。
## 動向
* 7月21日(月)に上院投票へ
* アメリカ上院は、2025年7月21日(月)午後5時30分(現地時間)に、
テランス・コール氏のDEA長官任命に関するクロージャー投(審議終結動議)を予定しています。
* これは、通常の議事ルール(Rule XXII)を省略し、全会一致同意により行われます。
## テランス・コール氏
* バージニア州出身で、DEAに長年勤務したベテラン。
* トランプ大統領(2024年選出)によって2025年2月11日に正式指名。
* 4月30日に上院司法委員会で公聴会を実施。
* 5月22日に委員会で賛成12、反対10で承認され、上院本会議に付されました。
## なぜ重要なのか?
* 現在DEAには正式な長官が不在であり、特に注目されているのが「大麻のスケジューリング変更(スケジュールI→III)」です。
* コール氏は、公聴会でこの大麻の扱い見直しを最優先事項とする姿勢を示しました。
* DEAが動かないことに対して医療・産業界からは不満の声が高まっており、コール氏のリーダーシップに注目が集まっています。
## 今後の流れ
* 7月21日のクロージャー投票で審議終結が承認されれば、本会議での最終投票が可能に。
* 承認されれば正式にDEA長官に就任し、政策実行が始まります。
投資の参考になりましたか?
オーロラ社、自社専用配送センターで初のEU-GMP認証を取得
Aurora Completes First-Ever EU-GMP Certification for the Company's Dedicated Distribution Centre
エドモントン(アルバータ州)2025年7月14日/CNW/ - カナダに拠点を置く世界有数の医療用大麻企業であるAurora Cannabis Inc.(NASDAQ: ACB、TSX: ACB)は、オンタリオ州ブランプトンにある専用配送センターが欧州連合適正製造基準(EU-GMP)認証を取得し、同社の国際輸出能力が向上したことを発表しました。この配送センターは、EU基準の認証を取得したAuroraのカナダおよびヨーロッパの製造施設に加わり、規制遵守、エンドツーエンドの運用品質保証、そしてグローバルサプライチェーンの効率化に対する同社の揺るぎないコミットメントを実証しています。
投資の参考になりましたか?
06/17のForbesの記事。ちょっと心配になる。
Aurora Cannabis Faces Class Action Over Cannabinoid Hyperemesis Syndrome Risk
→ オーロラ・カンナビスは、カナダの退役軍人による集団訴訟に直面している。原告は、同社がカンナビノイド過敏症症候群(CHS)について消費者に適切な警告をしなかったと主張している。原告によると、この症状は同社の製品が原因だという。
→ この集団訴訟は先月、オンタリオ州高等裁判所で承認され、カナダの法律事務所Sotos Class Actionsによって提起されました。この訴訟は、2015年2月から2025年5月の間にAurora Cannabis製品を購入し、後にCHSと診断されたカナダ国内のすべての個人を代理することを目指しています。
投資の参考になりましたか?
プレスリリースより。Investing.comの誤記事とのこと。
これのせいで株価が下がってるの?
→ 2025年6月18日、AuroraはInvesting.comに掲載された記事で、Auroraがニュージーランドに拠点を置くMedLeaf Therapeuticsの買収に合意したという誤った記述があったことを市場に通知しました。その後、 2025年6月18日にはInvesting.comに2つ目の記事が掲載され、Auroraがドイツおよびその他のEU市場における医療用大麻の販売に関してMediPharm GmbHと戦略的提携を締結したという誤った記述がありました。
→ 当社はInvesting.comの両記事を断固として否定します。Auroraはそのような契約を締結しておらず、MedLeaf TherapeuticsまたはMediPharm GmbHと事業統合取引または戦略的提携について協議を行っておらず、また、そのような取引に関していかなる声明も発表しておらず、情報も提出していません。
→ Investing.comに掲載された誤記事には、「AIの支援を受けて」作成され、編集者によって確認されたと記載されています。当社はこれらの記事の起源について調査を開始しています。一方、Auroraは重要な未公開情報を保有していないことを確認し、Investing.comは当社に関する信頼できる情報源ではないことを投資家の皆様にお知らせいたします。重要な企業取引に関する情報は、適切と判断され次第、当社から直接市場に発表されます。
投資の参考になりましたか?
まだ下がるんですかぁ
投資の参考になりましたか?
さすがに下げ過ぎだし買い戻そうかと思ったけどプレでまだ下げてるな
投資の参考になりましたか?
→ カナダの認可生産者であるAurora Cannabis(NASDAQ: ACB)の株価は、同社が2025年度第4四半期の収益が予想を上回ったと報告する一方で、国際市場での逆風を明らかにしたことを受けて、水曜日のプレマーケットで約17%下落した。
→ 第4四半期の海外収益は2倍以上となり、世界の医療用大麻の純収益の61%を占めたが、同社は、今四半期は海外市場の一部で一時的な減少が見込まれるとしている。
ガイダンスをミスした・・・?
投資の参考になりましたか?
→ 調整後EBITDAは過去最高 の4,970万ドルとなり、前年比261%増となった。
→ 年間990万ドルのプラスのフリーキャッシュフローを生み出す
→ 約1億8,530万ドルの現金と負債のない大麻事業により、強力なバランスシートを維持
→ 2025年3月31日までの3ヶ月間の継続事業からの純損失は1,720万ドルで、前年同期の純損失2,030万ドルに対し減少しました。
→ 2025年3月31日現在および同日終了事業年度の連結財務諸表の監査に関連して、当社は、連結会社間利益相反の結果として棚卸資産および売上原価に誤りがあることを特定しました。
ど素人で全然理解できていないけど、この二つがまずい・・・?
投資の参考になりましたか?
プレ、ー40%
投資の参考になりましたか?
決算あかんかったんかな
投資の参考になりましたか?
そのはずです。
投資の参考になりましたか?
今日決算ですっけ?
投資の参考になりましたか?
何書いてあるかわかりません
投資の参考になりましたか?
過疎っていて悲しい・・・。
Aurora Cannabis to Host Fourth Quarter and Fiscal Year 2025 Investor Conference Call and File Related Year End Information
EDMONTON, AB , June 3, 2025 /CNW/ - Aurora Cannabis Inc. (the "Company" or "Aurora") (NASDAQ: ACB) (TSX: ACB), the Canadian based leading global medical cannabis company, announced today that it has scheduled a conference call to discuss the results for its fourth quarter and fiscal year 2025 on Wednesday, June 18, 2025 at 8:00 a.m. Eastern Time | 6:00 a.m. Mountain Time. The Company will report its financial results for the fourth quarter fiscal year 2025 before the opening of markets that same day.
投資の参考になりましたか?
なんかプレマーケットが上がってる。これ・・・?
Aurora Cannabis (NASDAQ: ACB) (TSX: ACB), Canada's largest medical cannabis company, has announced its participation in TD Cowen's 9th Annual Future of the Consumer Conference in New York City. CFO Simona King will engage in a fireside chat and investor meetings on June 3, 2025, at 2:45pm EST.
The discussion, hosted by TD Cowen's VP of Equity Research Derek Lessard, will focus on Aurora's international market expansion, medical cannabis landscape developments, Canadian manufacturing progress, and market dynamics. A live audio webcast will be available, with replay access for approximately 90 days through Aurora's investor relations website.
投資の参考になりましたか?
マリファナ関連株上がっているな🤔
投資の参考になりましたか?
Aurora Cannabis Announces Breakthrough Discovery of Powdery Mildew Resistant Cultivars
Groundbreaking research at Aurora Coast, Aurora's world-class research and development facility, sets new standard in cannabis science
投資の参考になりましたか?
そんなすごい薬なんですか??
投資の参考になりましたか?
メタバースとマリファナの相性は良いと思う
投資の参考になりましたか?
血尿注意報出ました。需給のせいにして心を落ち着かせてます。RFK Jr.はよやれや!
投資の参考になりましたか?
ケネディさんが追い風を吹かせてくれることを期待します✨
投資の参考になりましたか?
さー100ドル行こかー❗️
投資の参考になりましたか?
今回これだけの好決算出して、見通しも明るい。
今後期待できそうだね!
投資の参考になりましたか?
諦めたんですか?
投資の参考になりましたか?
おめでとうございます☺️
うちの花畑に植えた株も大きく育ちましたw
投資の参考になりましたか?
ここは決算良かったみたいですね。初のフリーキャッシュフローを創出したとか
投資の参考になりましたか?
今日、決算ですかね?
だめですかね??
投資の参考になりましたか?
ここからや!
癌社会なんや
投資の参考になりましたか?
もう無理です。
去年3ドルで買ったものももうすぐ買値に戻ってしましそうなので今日で諦めます。
今までありがとう、、、はぁ、、、
投資の参考になりましたか?
毎日当たり前のように株価下がりすぎて、たった6%上がっただけで歓喜するカオス状態が起こってる。
投資の参考になりましたか?
ホルダー。おめでとう。
長い夜が明けました!
投資の参考になりましたか?
ここ数日間ずっと、
「買いたい」がほぼ100パーセントなのに下降線
一時的にグンと上がるときもあるけど次の日にはがくんと下がる。
このパターンを覚えておくといいよ
大麻が世に浸透すればどうなるのか
この世はストレス社会
ストレスからの一時的な開放が見込める
医療大麻により、癌の死亡率が下がる可能性も。
俺らに需要があっても、国は儲からない
国は医療、ガン保険でボロ儲けできなくなる
大麻信者を餌に株価を操作して儲けている上流階級の悪魔に魂を捧げては勿体ない。
よーく考えて投資すべし。
投資の参考になりましたか?
アメリカの製薬会社に委ねたとしても、栽培はどこがするんですかね〜…
投資の参考になりましたか?
キャノピースレからの情報によると、共和党大麻推進議員のマット・ゲイツ議員が、トランプ政権で司法長官に抜擢された、とニュースが出ました
投資の参考になりましたか?
もうイーロン・マスクにすがるしかない…
政府効率化で大麻を合法化してくんないかな
投資の参考になりましたか?
ホルダーの皆様おはようございます。
これから楽しみですね😊
投資の参考になりましたか?
+12%ぐらい
あげてくれー
投資の参考になりましたか?
有益な情報ありがとうございます。💰
投資の参考になりましたか?
米株さん、オーロラってフロリダ関連ですか?
投資の参考になりましたか?