はい、ついに最低値。
投資の参考になりましたか?
パソコン版の掲示板ページをリニューアルし、見た目や機能を一部変更しました。
下記リンクから以前の掲示板もご利用いただけます。
直近1週間でユーザーが掲示板投稿時に選択した感情の割合を表示しています。
はい、ついに最低値。
投資の参考になりましたか?
オフィス内ナビゲーションと人探し機能
本デモでは、ハイブリッドワークを効率化する**屋内位置情報システム(IPS)**の活用例を紹介しています。
• Wayfinding(道案内)
オフィス内の施設や目的地までを、カーナビのようなターンバイターン方式で案内します。建物内ではリアルタイムに現在地(Blue Dot)が表示され、迷うことなく目的地へ到達できます。
• People Finding(人探し)
同僚の予約席や出社状況をマップ上で可視化します。プライバシーに配慮しつつ、会いたい同僚の場所を特定し、その席までのルート案内を行うことで対面でのコラボレーションを促進します。
結論:
静的・動的なマップ活用により、オフィス内の「移動」と「連携」のストレスを解消し、生産性の高い1日の計画立案をサポートします。
投資の参考になりましたか?
「Sky」による職場変革:3つの要点
1. 分断された環境の統合
ハイブリッドワークでバラバラになった「人・空間・システム」を一つのプラットフォーム「Sky」に集約。情報のノイズやシステムの複雑さを解消し、スムーズな業務環境を構築します。
2. AIによる個別最適化と自動化
エージェンティックAIが各従業員の専属アシスタントとなり、予約・案内・情報提供を自動化。摩擦をなくすことで、従業員が本来の業務(フロー状態)に集中できる環境を整えます。
3. データ主導の意思決定と実績
リアルタイムのデータ分析により、リーダーは職場のパフォーマンスを可視化。既にグローバル企業で採用されており、エンゲージメント向上やROI改善といった確かな成果を出しています。

投資の参考になりましたか?
上昇⤴️

投資の参考になりましたか?
2026年 テンバガーか🍔
投資の参考になりましたか?
CXAIの「Skyプラットフォーム」がいかに柔軟なクラウド展開を可能にし、かつ高度なセキュリティとコンプライアンスを維持しているかについて解説されています。特定のクラウドプロバイダーに依存しない設計(クラウド・アグノスティック)と、多層的なセキュリティ対策が大きな特徴です。
時系列による詳細説明
1. クラウド展開の柔軟性
• 設計思想: Skyプラットフォームは、最初から「クラウド・アグノスティック(特定のクラウドに依存しない)」に設計されています。
• マルチ環境対応: 流動的なテクノロジーを使用することで、複数の環境にまたがるあらゆるクラウドへのデプロイが可能です。
• 一元管理: 全ての環境を「シングル・ペイン・オブ・グラス(一つの画面)」で中央集中型に監視できます。
2. 顧客のニーズに合わせたデプロイオプション
• 多様な選択肢: 多くの顧客はパブリッククラウドを利用していますが、要件に応じてハイブリッドクラウドやプライベートクラウドでのデプロイもサポートしています。
3. インフラとアプリケーションのセキュリティ
• 多層防御: セキュリティを最優先事項とし、SIEM/SOCソリューションから、継続的な脅威保護、エンドポイントセキュリティに至るまで、多層的なセキュリティレイヤーを構築しています。
• アクセス制御: 内部および外部システムにおいて、ロールベースのアクセス制御(RBAC)や「ジャストインタイム(JIT)」アクセスポリシーが運用されています。
4. データ保護技術
• 暗号化: データ転送中(in-transit)および保存中(in-flight/at-rest)のデータに対して、業界標準の暗号化方式を採用しています。
• 機密保護: 組織内の貴重な顧客データを保護するため、データの匿名化やデータマスキングツールを活用しています。
5. コンプライアンスと認定
• 法規制への準拠: GDPRやCCPA(動画内ではCCNAと言及されていますが文脈上CCPAを指すと推測されます)に準拠しています。
• 国際規格の取得: ISO 27001認証、およびSOC 2 Type 1 & 2の認定を受けています。
• 継続的な改善: ガバナンス・リスク・コンプライアンス(GRC)チームが、社内トレーニングや教育を通じて、セキュリティポリシーと体制の継続的な向上に努めています。

投資の参考になりましたか?
新入社員などが不慣れなオフィス内を円滑に移動するための、CXAIによるマップおよびウェアファインディング(経路案内)機能が紹介されています。
:時系列詳細説明
•導入とライブマップの基本機能
新入社員にとって、初めてのキャンパス(敷地)で迷うのはよくあることです。この課題を解決するために「ライブマップ」機能が紹介されます。マップを開くと、フロアプランとともに、アクセス可能な洗面所、ロッカー、休憩室、会議室などの主要なアメニティが表示されます。
•目的地の検索(休憩室の例)
フロアの切り替えも簡単に行えます。例として、ランチタイムにコーヒーを求めて「休憩室(Break room)」を探す手順が示されます。検索バーに直接入力するか、リストから選択することで目的地を見つけることができます。
•現在地の設定と経路案内
ナビゲーションを開始する方法は2つあります。
• 自動設定: ワイヤレスインフラを利用した位置情報サービスが有効な場合、車のナビのように自動で現在地が特定されます。
• 手動設定: 位置情報が利用できない場合は、手動で出発地を設定します。動画では「ロッカー」を出発地に設定しています。
•アクセシビリティとランドマーク案内
ナビゲーションはステップバイステップで表示されます。「アクセシビリティ」を選択すると、エスカレーターや階段を避け、自動的にエレベーターを経由するルートを案内します。また、物理的にもデジタルマップ上でも見つけやすい「ランドマーク」を目印にした案内が行われます。
• 部署(ネイバーフッド)と個人の検索
各部署がどのエリアに配置されているかを確認できるほか、特定の同僚を探すことも可能です。「同僚の予約(Colleague bookings)」を確認し、その日に出社している特定の人物(例:マイケル・ヤング)を選択して、その場所までのルートを表示できます。
• マップの操作とパーソナライゼーション
マップはピンチ操作でのズームが可能です。また、進行方向を常に上にする「ヘッズアップ(Heads-up)」表示など、個人の好みに合わせてマップの向きを調整し、自分が見やすい形式で情報を表示させることができます。

投資の参考になりましたか?
.

投資の参考になりましたか?
エンタープライズ(企業)向けの「スマート・アナリティクス」の未来と、AIを活用したデータ分析ツール「Sky」がどのようにビジネスの意思決定を支援するかについて語られています。
企業が抱える膨大なデータ(オフィスへの出社状況、スペースの最適化、ユーザーの行動など)を、単なるチャートとして見るのではなく、AIエキスパートを通じて「インタラクティブな洞察」に変える手法を紹介しています。データの背後にある傾向(なぜ特定のデスクが人気なのか、なぜ特定のエリアが使われないのかなど)を可視化し、将来の予測やRTO(出社回帰)政策の最適化に役立てることを目的としています。
時系列による詳細説明
•スマート・アナリティクス・エキスパートの導入
企業向けの「スマート・アナリティクス・エキスパート」という概念について説明が始まります。これは、部門ごとの分析、出社回帰の影響、スペースの最適化、ピーク時の予約時間、ユーザー行動など、企業が抱える多様な疑問に答えるためのものです。
•既存ツールとの違いと「Sky」の役割
世の中には多くのビジネスインテリジェンス(BI)ツールが存在しますが、紹介されているツール「Sky」は、企業を支援する「インタラクティブなエキスパート」として機能する点が特徴です。
•データの深掘り(「玉ねぎの皮をむく」分析)
一見平坦に見える予約チャートでも、詳細に分析すると「デスク予約が会議室予約より多い」「なぜ特定のデスクが選ばれているのか」「どの役職の人が予約しているのか」といった内部のトレンドが見えてくることを強調しています。
•ヒートマップによる可視化
「ヒートマップ」を用いて、オフィス内の人気エリア(レッドゾーン)と、誰も行かないエリア(「シベリア」と呼称)を視覚化します。千枚のチャートを見るよりも、空間的な洞察を与える1枚のインタラクティブな画像の方が価値があると述べています。
•RTO(出社回帰)政策への応用と予測
週4日出社などの政策がどのように影響しているかをデータで確認します(火・水・木がピークになるなど)。これにより、現状を正確に把握して安心感を得るだけでなく、次のステップに向けた「予測(フォーカシング)」が可能になります。 [01:44]
• AIによるデータ活用と今後のミッション
事業の柱は「アプリ」と「アナリティクス」の2つであり、AIによってより多くのデータが集まるほど、より良い結果が得られるようになります。従業員と雇用主の双方がより良い意思決定を行えるよう、利用率を高めて洞察を深めることがミッションであると締めくくっています。
投資の参考になりましたか?
ポクは2年くらい前に売りました
ごめんなさい 4にたくないですごめんなさい
もう二度と買いたくないです
投資の参考になりましたか?
高市銘柄のCXAIは上昇する
投資の参考になりましたか?
CXAI プラットフォーム概要
ユーザー体験(従業員の一日)と管理者の視点を組み合わせて解説
1. 入社前〜業務開始:プレボーディングとパーソナライズ
• プレボーディング (Preboarding): 新入社員が初出社する前から、プラットフォームを通じて必要な情報やリソースにアクセスできます。これにより、初日の不安を解消し、スムーズな立ち上がりを支援します。
• モバイルアプリへのアクセス: QRコードやリンクから簡単に導入可能。個々の従業員に最適化されたホーム画面が表示されます。
2. 出社とナビゲーション:スマートな空間利用
• AIアシスタント: スケジュールの管理や、その日のタスクに応じた最適なワークスペースの提案をAIが行います。
• スペース予約 (Space Reservation): 会議室やフレックスデスク(共有デスク)をアプリ上で即座に予約。空き状況はリアルタイムで反映されます。
• マップとウェイファンディング (Maps & Wayfinding): 広大なオフィス内でも迷わないよう、目的地までのルートを屋内マップでガイドします。
3. 日中の付加サービス:利便性とエンゲージメント
• 飲食注文 (Food Ordering): 混雑を避け、アプリから事前に食事や飲み物を注文・決済できます。
• エンゲージメントツール: 会社のニュースやイベント情報をリアルタイムで受け取り、社内コミュニティとのつながりを維持します。
• コネクテッドワークフロー: 業務プロセスを統合し、複数のアプリを行き来することなく、一つのプラットフォーム上でワークフローを完結させます。
4. ゲスト対応とマルチデバイス:キオスクとWeb
• キオスク端末 (Kiosk): 受付などに設置されたキオスクインターフェースにより、ゲストのチェックインや情報提供を自動化します。
• Webアプリ: デスクトップやラップトップからも全ての機能にアクセス可能で、PC作業中もスムーズに連携できます。
5. 管理者向け機能:インテリジェンスと統制
• AIインサイト & リアルタイム・インテリジェンス: 従業員がどのようにオフィスを利用しているかのデータをAIが分析。オフィス戦略の最適化に役立つデータ駆動型の意思決定を支援します。
• コンテンツ管理システム (CMS): コンテンツの更新、ユーザーロール(権限)、アクセスの管理を一元化します。
• マッピングツール: 管理者自身で屋内マップの作成や編集、管理が可能です。
信頼性とセキュリティ
CXAIは、グローバル企業が求める高い基準をクリアしている点が強調されています。
• セキュリティ規格: SOC 2 Type 2、GDPR、ISO 27001に準拠。
• 実績: Warner Bros. Discovery、PepsiCo、FOXといったFortune 500に名を連ねる企業が既に導入しています。
• 拡張性: 小規模から大規模組織まで、ニーズに合わせて高度なカスタマイズが可能です。
投資の参考になりましたか?
ビジネスリーダーシップにおけるAI(人工知能)とデータ活用の重要性について語られています。主なポイントは以下の通りです。
1. データに基づいた客観的な判断
• 「データは嘘をつかない」という考えに基づき、個人の経験や主観による判断だけでなく、データを活用することでより正確な現状把握が可能になると述べています
• AIを活用することで、人間同士のエンゲージメント(関わり合い)やコラボレーションをより自然で円滑なものにできるとしています。
2. 効率性と従業員状況の可視化
• AIは、オフィスのスペース効率、従業員の生産性、エンゲージメント、士気(モラール)などを追跡するのに役立ちます
• 経営者は常に「会社で何が起きているか」「従業員がどう過ごしているか」を知りたがっており、AIによる分析(アナリティクス)はその「俯瞰的な視点」を提供します。
3. 予測分析(プレディクティブ・アナリティクス)
• 単なる現状分析にとどまらず、「来週、あるいはその先に何が起こるか」を予測することが可能になります。
• これにより、将来に向けてより適切な計画を立てられるようになります [00:46]。
4. 新たなソフトウェア分野「従業員エクスペリエンス」
• これらの一連の取り組みは、ソフトウェア業界における「従業員エクスペリエンス(Employee Experience)」という新しいセクター(分野)として捉えられています。
• 人々の働き方の核心部分に関わるため、非常に大きなチャンスがある領域であると強調されています。
AIを単なる効率化の道具としてではなく、リーダーが組織の状態を深く理解し、未来を予測するための「強力なエッジ(強み)」として位置づけています。
投資の参考になりましたか?
1. エンゲージメントと生産性:AIによる「人間中心設計」への転換
2026年の基準では、単に「ツールを導入した」だけでは不十分で、それがどう**ビジネス成果(KPI)**に直結したかを証明する必要があります。
• 現状の課題: 多くの企業が、監視に近い管理手法をとった結果、従業員の燃え尽き症候群やエンゲージメント低下を招いています。
• 解決策: 適応型AIを活用し、従業員の作業パターンや好みを学習させます。例えば、集中が必要な時間帯には通知を自動でオフにする、あるいは最も効率的な会議時間を提案するなど、**「AIが人に合わせる」**環境を構築し、生産性の質を向上させます。
2. 空間の最適化:需要信号(ディマンド・シグナル)に基づく動的配置
CRE(企業不動産)担当者にとって、オフィスは「固定資産」から「流動的なサービス」へと変化しています。
• データ駆動の最適化: センサーや予約データから得られる「実際の利用状況」と、AIが予測する「将来の需要」を掛け合わせます。
• アダプティブ・スペース: チームがコラボレーションを必要とする日には、AIが最適なサイズの会議室を自動確保し、空いているエリアの空調や照明をカット。コスト削減と、出社した際の「質の高い体験」を両立させます。
3. ツールのスプロール(肥大化)抑制と採用促進
多くの企業が「ツールが多すぎて逆に不便(デジタル摩擦)」という問題に直面しています。
• スプロールの削減: ガートナーは、無秩序に増えたツールを整理し、「デジタル従業員体験(DEX)」プラットフォームへの集約を推奨しています。
• AIエージェントの介入: 従業員が複数のアプリを使い分けるのではなく、AIエージェントに指示を出すだけで裏側のツールが動く仕組み(コンテクスト・エンジニアリング)を構築することで、テクノロジーの習熟度に関わらず誰もが恩恵を受けられるようにします。
4. パーソナライズされた一貫性とガバナンス
グローバル企業にとって最大の難関は、地域ごとの独自性と、企業としての統一感の両立です。
• 適応型ガバナンス: 各地域の法規制(プライバシー保護等)を遵守しつつ、AIがユーザーの言語や文化、職種に合わせて体験をパーソナライズします。
• シームレスな体験: どこにいても、どのデバイスを使っても、「自分に最適化された仕事環境」が即座に立ち上がる状態を、AI駆動のインフラによって実現します。
次に何をすべきか
まずは、自社の**「デジタル摩擦(Digital Friction)」**がどこで起きているかを特定することが第一歩です。
投資の参考になりましたか?
うったやつら全員4ね
投資の参考になりましたか?
1. オフィス空間に対する考え方の変化
• かつては社員一人ひとりに固定のデスクがありましたが、現在はフリーアドレスやリモートワークが普及し、個人が確実に「自分の場所」と言えるのは自宅のオフィスのみという状況になっています。
• これにより、企業の不動産担当エグゼクティブは、従来とは異なる考え方を求められています。
2. 「利用率」から「収益への貢献度」へ
• 従来のオフィス管理の指標は「利用率(何%埋まっているか)」や「処分率」でしたが、今後は**「そのオフィス空間が企業の収益や利益にどう貢献しているか」**を定量化して示すことが求められています。
• 経営層(CEO)の視点では、オフィスが100%活用されていないのであれば「なぜこれほど多額の不動産コストをかけているのか」という厳しい問いを突きつけるようになっています。
3. データによる可視化の重要性
• 人事(HR)や施設管理(ファシリティ)の役割は以前よりも難しくなっており、個人の主観や意見ではなく、客観的なデータが必要とされています。
• そこで、社員の「一日の流れ(デスクへのチェックイン、Zoom会議の使用状況など)」を分析する「SkyView」のようなアナリティクスエンジンの重要性が語られています。データによって「実際に何が起きているのか」という行動を把握することで、投資の正当性を示せるようになります。
要約すると、「単に人が集まる場所を提供する」フェーズから、「オフィスがいかにビジネスの成果(収益)につながっているかをデータで証明する」フェーズへと、職場管理のパラダイムがシフトしていることを解説しています。
投資の参考になりましたか?
時価総額世界2位のGoogleと提携しているCXAIは上昇確定
投資の参考になりましたか?
なんか最近値動きおかしくない?
だれか何かする気かしら?
投資の参考になりましたか?
At a North American HQ, employees were navigating major change - new spaces, new colleagues, new systems and everyday basics like finding teammates, booking spaces, and getting around the office became harder than they should be.
We unified the essentials in CXAI - booking, workplace comms, maps, and key onsite experiences so onsite days were easier to plan and easier to run.
What changed (2025 analytics):
✅ 1.19M+ engaged sessions
✅ 692K+ space bookings with 77% realized usage (used vs cancelled/released)
✅ Most-used: Reservations (299K+) + Availability Map (234K+)
✅ Strong engagement across Spaces, Reservations, Maps, plus People + News + Dining
As we dive into 2026, these patterns are helping workplace leaders reduce guesswork and design hybrid experiences that run more predictably.
If your organization is looking to reduce hybrid friction and improve workplace clarity, CXAI can help.
投資の参考になりましたか?
底値0.3ドル確定
投資の参考になりましたか?
Hello 2026 ✨
The year of intelligent employee experience.
What matters most is the experience:
employees remember whether work felt seamless, supportive, and aligned.
Did it feel simple to get support?
Did it feel easy to stay connected?
Did it feel like the workplace worked with them?
This year, “intelligent” shouldn’t mean complicated.
It should mean: less friction, more ease, better outcomes.
That’s where CXAI is focused, building experiences employees want to use.
Here’s to a smarter, more human year of work. 🙌
投資の参考になりましたか?
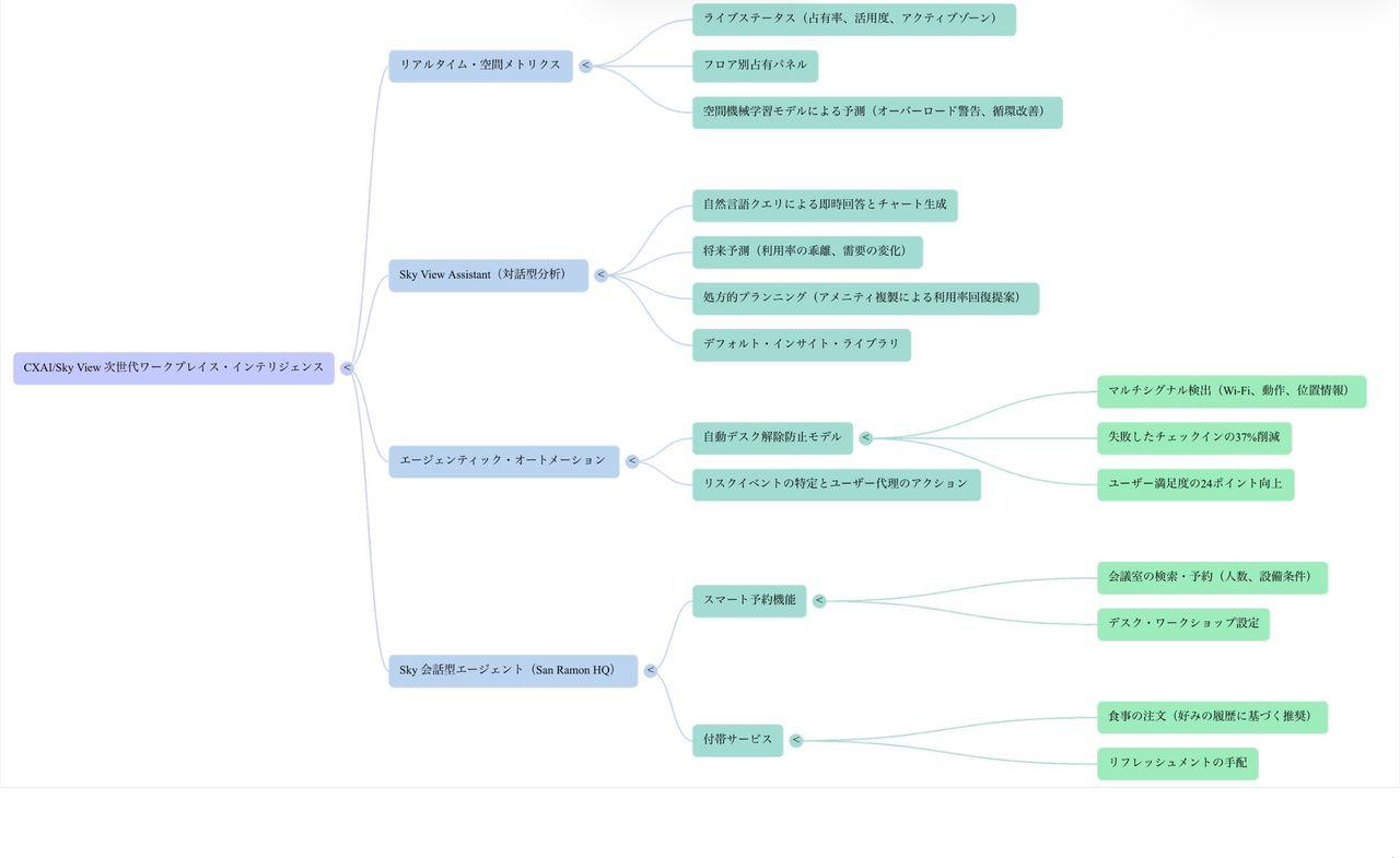
「CXAI VU Assistant」の**「Agentic AI(自律型AI)」機能**による、シンガポール拠点のデスク予約管理に関する分析結果を示しています。
ユーザーが「シンガポールの自動デスク解放防止モデルのパフォーマンスはどうですか?」と質問したことに対し、AIが具体的な成果を報告している画面です。
以下に内容を要約し、詳細を説明します。
1. 全体概要:自律型AIによる運用改善
この画面では、AIが単なるデータ分析を超えて、予約システムの「自動キャンセル」をインテリジェントに制御した結果が表示されています。
• 機能名: Agentic AI (Singapore Auto-Release)
• 分析対象: シンガポール・キャンパスの全4フロア
• 対象期間: 直近60日間
2. 成果の時系列・詳細報告
AIは過去60日間の運用データを分析し、以下の成果を報告しています。
• デスク解放の防止:
本来であれば「チェックインの遅れ」や「一時的な離席」によって自動キャンセル(解放)されるはずだった1,008台のデスク予約を、AIが判断して維持しました。
• ユーザーへのメリット:
この介入により、915名以上のユニークユーザーがワークスペースを失わずに済みました。その多くは、会議が長引いたり、コーヒーを取りに行ったりしていただけの「正当な理由がある遅延」でした。
• 判断ロジック:
AIは単に時間が経過したらキャンセルするのではなく、複数のシグナルを組み合わせて**「ユーザーが本当に不在なのか、単に遅れているだけなのか」を判断**しています。
3. 視覚化されたパフォーマンスデータ
画面中央のグラフ「Auto-Release Prevention (60 Days)」では、以下の3つの指標が比較されています。
• At Risk: 自動解放のリスクがあった予約数
• Saved: AIによって維持された予約数
• Users Protected: 保護されたユーザー数

投資の参考になりましたか?
.

投資の参考になりましたか?
.

投資の参考になりましたか?
上昇⤴️

投資の参考になりましたか?
Happy New Year 2026! 🎉
In 2026, we’re keeping our focus on something simple:
employee experience is never “finished.”
It’s designed, tested, and improved in real time.
As the year begins, we’re thinking about the people behind the work:
The teams navigating change.
The leaders shaping what comes next.
The employees who make work feel meaningful.
To our customers, partners, teams, and broader network - thank you for building with us.
We’re excited for what we’ll create together in 2026.
This year, we’re committed to helping organizations build workplaces that feel more connected, more inclusive, and more intelligent, one experience at a time.
Here’s to a year of progress, momentum, and better days at work!
投資の参考になりましたか?
今年はどうなるか

投資の参考になりましたか?
新年明けましておめでとうございました
本年もよろしくお願いします
投資の参考になりましたか?
.

投資の参考になりましたか?
株価はリセットどころじゃ済まないくらい落ちてるよ
投資の参考になりましたか?
2025 was a reset year.
The conversation moved from “where people work” to “how work actually feels.”
Disconnected tools.
Disengaged employees.
A workplace experience that often felt harder than it needed to be.
As we move into 2026, the question isn’t if enterprises will invest in employee experience - it’s how fast.
At CXAI, we believe the next era of work will be:
✔ AI-powered
✔ Human-centered
✔ Designed for real employee needs
Thank you, 2025, for setting the stage.
We’re ready for what’s next.
投資の参考になりましたか?
.

投資の参考になりましたか?
「5つの大手企業との契約更新が証明する、プラットフォームへの高い信頼」
CXAIというプラットフォームが、大企業の日常業務に不可欠なものとして深く統合されています。数年間にわたる実運用(デプロイメント)を経て、今回新たに5つの主要なエンタープライズ契約の更新が完了したことを報告する内容です。
時系列による詳細説明
ビジネスの進展を時系列で整理すると、以下の3つのフェーズに分かれます。
1. 過去:導入と統合(数年前〜)
• マルチイヤー・デプロイメント: 5つの大手企業において、数年間にわたる長期的な導入・運用期間がありました。
• 深い統合: 単なる試験的な導入ではなく、CXAIが企業の「日々の業務オペレーション(daily workplace operations)」に深く組み込まれるプロセスが行われました。
2. 現在:信頼の検証(直近)
• 運用の定着: 数年間の運用を経て、プラットフォームが「なくてはならないもの(Platform Reliance)」であるという実積が積み上がりました。
• 更新の完了: この実績に基づき、最近(Recently)5つの主要なエンタープライズ(大企業)との契約更新が正式に完了しました。
3. 未来:継続的な価値提供
• 持続的な関係: 契約が更新されたことで、今後もこれらの企業においてCXAIが基盤として活用され続けることが確定しました。
• 信頼の証明: 大手企業が契約を継続したという事実は、市場に対してこのプラットフォームの安定性と価値を証明する強力なエビデンスとなります。
この内容は、特に投資家やステークホルダー向けに、サービスの「解約率の低さ(リテンション)」と「実用性の高さ」をアピールするものと言えます。
投資の参考になりましたか?
こちらこそ。また来年よろしくお願いします。
投資の参考になりましたか?
お久しぶりです
本年も大変お世話になりました
来年もよろしくお願いいたします
良いお年を
投資の参考になりましたか?
.

投資の参考になりましたか?
上昇

投資の参考になりましたか?
過去最低値。しネ
投資の参考になりましたか?
とっとと上場廃止しろ、そして潰れろ、ゴみ
投資の参考になりましたか?
まもなくだ

投資の参考になりましたか?
上昇☝️

投資の参考になりましたか?
今年もお世話になりました
投資の参考になりましたか?
お久しぶりです
もう表れないかと心配してました
投資の参考になりましたか?
2026年0.4ドルからテンバガーは確実🍔
投資の参考になりましたか?
このニュース出て、マイナス?くそじゃん。
投資の参考になりましたか?
1. 2025年12月18日:5社の契約更新(発表当日)
CXAIは、グローバル展開している主要顧客5社との複数年契約の更新を発表しました。
• 顧客の質: 更新した5社のうち3社がフォーチュン500企業。
• 展開規模: 30カ国以上の多拠点(マルチキャンパス)にわたるグローバルな導入。
• 活用の深化: これまでは「会議室の予約」などの単機能が中心でしたが、現在は「ナビゲーション、社内サービス、リアルタイムのスペース活用」など、企業の日常業務に不可欠なインフラとして統合されています。
2. 現在進行中:空間知能プラットフォーム「CXAI VU」の拡張
契約更新と並行して、CXAIの次世代プラットフォーム「CXAI VU」の活用が広がっています。
• 空間知能(Spatial Intelligence): 建物内の人流やスペースの利用状況を可視化・分析します。
• コスト削減の実績: ある顧客では、このデータをもとに不動産利用を最適化し、数億ドルのコスト削減に成功した事例も報告されています。
3. 2026年Q1(来期):エージェンティックAIのパイロット運用開始
今回の発表の目玉である「エージェンティックAI(Agentic AI)」への移行計画が具体化しています。
• 自律型ワークフロー: 従来のAIが「質問に答える」ものだったのに対し、エージェンティックAIは**「自ら考え、行動する」**ことが特徴です。
• 具体的な機能:
• 予測インサイト: 過去のデータから、将来の混雑予想やメンテナンス時期を自律的に予測。
• 能動的な意思決定: オフィスの室温調節や清掃指示、リソースの配分などをAIが自動で実行します。
• パートナーシップ: Google Cloudに加え、Microsoft AzureやAWSとの連携も強化し、セキュアでスケーラブルな展開を保証します
完全勝利🏆
投資の参考になりましたか?
フォーチュン500企業3社を含む5社の契約更新により、CXAIはエージェンシックAIとCXAI VU空間インテリジェンス機能の拡張に伴い、ミッションクリティカルな職場プラットフォームとしての地位を強化
投資の参考になりましたか?
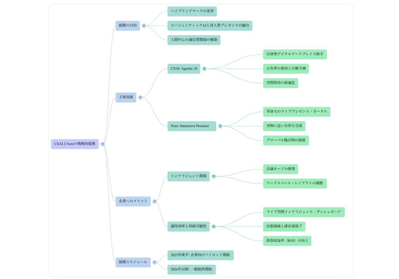
ご提示いただいたマインドマップ画像に基づき、CXAI社(CX App)による「AI Workplace Transformation(AIによる職場変革)」の事業内容を要約し、戦略のフェーズ(時系列的な展開)に沿って詳細を解説します。
1. 全体要約
CXAI社は、AIを活用して従来の職場環境をデジタル化・最適化する**「オールインワン・アプリ」**を提供している企業です。
約500万ドルのARR(年間経常収益)を達成しており、高い粗利率(89%)と強固な特許資産(37件申請、18件発行済)を背景に、現在の職場体験(CX)の課題解決から、次世代の「Agentic AI(自律型AI)」による自動化までを見据えた成長戦略を描いています。
2. 時系列・戦略フェーズ別の詳細説明
事業の構造を「現状の課題認識」から「将来の成長」という時間軸の流れで整理します。
【フェーズ1:市場参入と課題解決(根幹)】
まずは、現在の職場が抱える非効率性を特定し、基盤を構築するフェーズです。
• 市場機会と問題の特定: 巨大な市場規模(TAM)を背景に、職場における分散したツールやコミュニケーションの断絶という「核心的な問題」を解決します。
• CXAIのビジョン: 散らばったデータを統合し、従業員体験を向上させるAIソリューションを提示します。
【フェーズ2:製品展開と価値提供(現在)】
次に、具体的な製品を市場に投入し、確固たる財務基盤を築いているフェーズです。
• 製品能力(オールインワン・アプリ): * 主要機能: 業務に必要な機能を1つのアプリに集約。
• プラットフォームの柱: 強固なテクノロジー基盤の上に構築。
• 顧客への価値提供: 業務効率化、従業員のエンゲージメント向上など、具体的なメリットを提供します。
• 財務・企業のファンダメンタルズ(現状の成果):
• 収益: ARR(年間経常収益)は約500万ドル。
• 収益性: 収益の95-96%が継続課金であり、直近の粗利率は89%と極めて高い収益性を誇ります。
• 知的財産: 37件の特許出願(うち18件取得済み)により、技術的な優位性を確保しています。
【フェーズ3:事業拡大とスケール(成長期)】
現在の成功を足がかりに、さらなる拡大を図るフェーズです。
• ターゲットと市場開拓: 特定のターゲット顧客に対し、パートナーシップを活用した「Go-To-Market」戦略で市場シェアを拡大します。
• 非連続な成長(Inorganic Growth): 自社成長だけでなく、M&Aなどの外部リソースの取り込み(非連続的成長)も視野に入れています。
【フェーズ4:次世代の成長エンジン(未来)】
AI技術の進化に伴い、さらなる進化を遂げる最終フェーズです。
• Agentic AI(自律型AI)への移行: 単なるツールの統合から、AI自らがタスクを判断し実行する「Agentic AI」を次の成長ドライバーとして位置づけています。これにより、職場変革を完全な自動化・最適化の段階へと引き上げます。
投資の参考になりましたか?
Analyst conversations are starting to include a new ingredient in the employee experience (EX) stack: Agentic AI.
Enterprises in North America are already piloting AI agents that answer questions, route tickets, and surface insights directly inside workplace platforms.
Our featured Gartner content helps explain where this fits in the broader EX platform category. If you are planning 2026 investments, this is a good moment to see how EX platforms and Agentic AI will intersect.

投資の参考になりましたか?
The brief $CXAI rally after the proof-of-concept press release on 9 December, was killed by an unreported discounted issuance of 3.27M shares to Avondale Capitol on the same day the poc news popped. The heavy selling pressure (over 31M volume on Dec 9) likely from Avondale Capital hedging or rotating unrestricted shares to lock in profits (think arbitrage) around the new, unreported discounted issuance of 3.27M shares. Most retail traders and social media followers had no reason to suspect or look for dilution at the time, leaving the "action of dilution" to quietly cap upside and trigger the fade ahead of the December 12 SEC filing.
投資の参考になりましたか?
To every leader shaping the future of work - Workplace Experience, HR, CRE, Facilities, IT:
Gartner® surfaced insights that reveal why hybrid workplaces still fall short for many employees, and what leaders can do differently.
See the biggest takeaways and what they mean for your organization.
投資の参考になりましたか?
底値0.4ドル

投資の参考になりましたか?
AI Adoption: What History Teaches Us About the Next Big Leap
AI is everywhere in headlines—but is it delivering real business value yet?
Surveys tell a mixed story: 88% of companies use AI in some form, but only 39% see measurable impact on profits. MIT found 95% of generative AI pilots show no clear ROI. So why the disconnect?
This isn’t the first time we’ve seen this pattern. Every major tech wave—from cloud computing to mobile apps—started with hype, followed by a slow grind toward real returns.
What Past Tech Waves Teach Us
Cloud (2006–2015): Adoption exploded only after companies proved cost savings and agility.
Broadband & Internet (1995–2005): Infrastructure was overbuilt before demand caught up—sound familiar?
Mobile Apps (2007–2015): Real value came when apps integrated into workflows, not just as shiny tools.
投資の参考になりましたか?
2025年3月26日付の前払い購入契約に基づき、2025年12月9日および10日にAvondale Capital, LLCに対して普通株式3,266,615株を1株当たり0.348985ドルで私募により発行
投資の参考になりましたか?
今夜は何ドルになるか
投資の参考になりましたか?
今後、値動きはどうか

投資の参考になりましたか?
トレンド変更完了

投資の参考になりましたか?
エージェントAIは実験から北米の企業内での実際の展開へと移行しています。
リーダーたちは、AIエージェントが従業員の作業を遅らせる繰り返しで切り替えがちな重い作業を担えることを認識し始めています。
スケジューリング、リクエストのルーティング、適切な情報の提示、よくある質問への回答、複数のシステム間のアクションの連携などです。
2026年には、最も効果的な従業員体験プラットフォームが、単一の職場アプリとAIエージェントを組み合わせ、従業員の一日を案内し、ノイズを減らし、複数のツールを切り替えることなく物事を進めるよう支援します。
初期のパイロットでは、生産性、タスクスピード、従業員満足度の向上がすでに示されており、KPMGの2025年のデータによると、エンタープライズAIエージェントの導入率が11%から33%に増加しています。
CXAIはこの変化に備えて構築しています。
私たちの焦点は、従業員が仕事の日を明瞭に進めるためにエージェントAIを活用することにあります。
探すのが減った。ブロッカーが減る。より賢いサポート。より直感的で役立つ職場体験。
これが現代の職場が向かっている方向です。
エージェントAIは2026年の従業員体験の中核となるでしょう。
置いていかれるな。
投資の参考になりましたか?
上昇⤴️
投資の参考になりましたか?
今夜はどうなるか
投資の参考になりましたか?
しかし、相変わらず金が無いねぇ。
投資の参考になりましたか?
投機はとっくの昔に卒業した身ですが、空売りと出来を見て思わず書き込み(笑)
上がるか下がるかは元〆が儲かる方になるんじゃないですかね。参加されたい方はどうぞ。
投資目線では、数字が出てこない限りどんなアピールや発表は無意味と捉えるのがまぁ良いのかなと。
投資の参考になりましたか?
ここから5バガーあり得ますか?
投資の参考になりましたか?
CXAIが画期的な企業導入の成果を発表、世界的な職場環境の変革により従業員エンゲージメント向けエージェンティックAI市場に最大1兆ドルの機会が創出
完全勝利
投資の参考になりましたか?
時間外上昇⤴️

投資の参考になりましたか?
数兆ドルビジネスを獲得目前
Google Cloud
noro
まだ公表していない提携企業がある
投資の参考になりましたか?
めっちゃ上がってる!!
嬉しいっす☺
投資の参考になりましたか?
CXApp Inc.(ナスダック:CXAI)は、グローバル投資運用会社における統合ワークプレイスプラットフォームの大規模導入結果を発表しました。導入では約3万回のユーザーセッションが記録され、週間リテンション率は85%に達しました。「My Day」機能はアプリナビゲーション全体の58%を占め、本社では約6,000回の経路探索インタラクションが発生しました。年初来、プラットフォームは約4万5千件のデスク予約を実現し、フレキシブル環境での利用率は96%でした。ハイブリッドピーク日(主に火曜日と水曜日)は予約全体の46%を占め、大半の予約は利用1~2時間前に作成され、リアルタイムなワークプレイス行動が反映されています。CXApp Inc.は、スマートワークプレイスソフトウェア、企業不動産のデジタル化、エンタープライズ向けエージェンティックAIの交差点に自社を位置付け、従業員エンゲージメントと生産性課題の解決を目指しています。
投資の参考になりましたか?
来るか

投資の参考になりましたか?
上昇⤴️

投資の参考になりましたか?
We're #hiring a new Executive Chief of Staff & Executive Administrator in San Francisco Bay Area. Apply today or share this post with your network.
投資の参考になりましたか?
上昇⤴️

投資の参考になりましたか?