期待してます
PBR0.29
投資の参考になりましたか?
パソコン版の掲示板ページをリニューアルし、見た目や機能を一部変更しました。
下記リンクから以前の掲示板もご利用いただけます。
期待してます
PBR0.29
投資の参考になりましたか?
増配😀
投資の参考になりましたか?
週明けはひどいことになるのかなぁ。
投資の参考になりましたか?
あなたはたしか?
投資の参考になりましたか?
今日なんかは落とさないで欲しいなぁ
投資の参考になりましたか?
東京都 指定地域の宅地開発で電柱新設原則禁止 条例目指す方針
2025年9月24日 7時06分 NHK
電線を地中に埋めて電柱をなくす「無電柱化」について東京都は、指定地域で新たに宅地を開発する場合、敷地内の電柱の新設を原則禁止とする全国初の条例の制定を目指す方針を固めました。条例の骨子案では無電柱化の計画書の提出を義務づけ、違反した場合は指導・勧告に加えて事業者名を公表するなどとしています。
東京都は災害時に倒壊した電柱が避難の妨げとなるおそれがあるなどとして「無電柱化」の取り組みを進めていて2017年には都が管理する道路で電柱の新設を原則禁止する条例を制定しました。
投資の参考になりましたか?
私が付いてるので安心🙏
投資の参考になりましたか?
現在300万基の蓋が設置後30年以上経過し耐用年数を越した蓋の早急な取替を必要としている状況であります。さらに10年後には倍以上の625万基が耐用年数を越してしまうと推測されています。
集中豪雨が各地で多発し今後も増加が予測され、マンホール蓋の飛散を引き起こすリスクが高まっています。
今回の台風でもマンホールが吹き飛んでる所がありました。
下水道整備は道路下のパイプと工事だけじゃなく、マンホールも更新します。
あとは掘削後の仮復旧するときの簡易アスファルトなんかも需要が増えそうですね。
投資の参考になりましたか?
ここのマンホールは下水道関連?
投資の参考になりましたか?
何事?何か出た??
投資の参考になりましたか?
ここの修正理由って、ほぼ毎回よく似た理由ですね。
単に、保守的な数字を毎回コピペしてるのでは?
去年の予想の数字と今年の数字が同じって?
海部郡衛生処理事務組合次期ごみ処理施設建設で、今期約10億近く売り上げ追加で、粗利が3割の約3億円Q4に追加されるのに、何故この数字何でしょう?
もっとまじめにIR活動してほしいですが、配当金70円以上にして頂ければ文句ないです。
中国国内で自動車用プレス金型鋳物の生産・販売を手がける天津虹岡鋳鋼有限公司および南通虹岡鋳鋼有限公司の業績が、中国国内において引き続き事業環境が厳しい中において、主要顧客先である金型メーカー向けの受注が好調であったため、売上収益が予想に比し、順調に推移したことに加えて、国内事業において、コスト改善のための諸施策および製品の販売価格是正に注力した結果
投資の参考になりましたか?
投資の参考になりましたか?
前場出来ず、、、
て、、
どんな我慢くらべなん?
投資の参考になりましたか?
そうなの?公式見てきたけど、ビジネスは成功してそう
https://www.g-manhole.net/contact/
【ガンダムマンホールプロジェクト 募集一時停止のお知らせ】
2020年2月に開始いたしましたガンダムマンホールプロジェクトにつきまして、ご関心をお寄せいただきましてありがとうございます。
これまでに予想をはるかに上回るお問い合わせを頂きました結果、皆様に寄贈を終えるまで、数年のお時間を頂戴する状況となりましたため、このたび、新規のお問い合わせを一時停止することとなりました。
すでにお問い合わせをいただいております各自治体の皆様に関しては、順番にご連絡を申し上げますので、今しばらくお待ちいただけますと幸いです。
万全な体制を確立し、なるべく早く募集を再開できるよう、鋭意努力してまいります。
今後ともガンダムマンホールプロジェクトをよろしくお願いいたします。
投資の参考になりましたか?
ガンダムマンホール作ったのはココでしょうか🕳️
姫路で展示、使用されるみたいです!
投資の参考になりましたか?
資本効率や株価意識した経営をお願いしたい。
https://www.nikkei.com/nkd/disclosure/tdnr/20250711512340/
投資の参考になりましたか?
チャート的に底値っぽいし、
配当も悪くないから買ったけど
1か月経って驚くほど動きがない、、、
トランプ関税は関係ないのか?
取引相手にアメリカが絡んでない?
投資の参考になりましたか?
今日の値動きはどう読めばいいのでしょうか?
投資の参考になりましたか?
何をどうアップデートしたんやら
投資の参考になりましたか?
なんかあがってきたな
投資の参考になりましたか?
老朽化下水管30年度までに改修 政府、埼玉県道路陥没事故を受け | 2025/5/28 - 共同通信
投資の参考になりましたか?
下水管のやつここいいね
貸借で30億しかないのか笑
投資の参考になりましたか?
低PBR0.25、配当3.21、
投資の参考になりましたか?
前期のように上方修正あるのなら、今から買ってホールドもありだが保証はない
もう少し下がるか、上方修正あってから(増配期待)買っても遅くない
1000円前後まで下がれば打診買い程度は考える
投資の参考になりましたか?
今日みたいな日に上げるとは・・・・
投資の参考になりましたか?
ノンホルですが魅力的な水準まで下がってきましたので、そろそろ買おうか悩んでます。
足元の業績は厳しいと思いますが、好機は近い気がする。
投資の参考になりましたか?
買うのは自由だけど、決算説明会もしない会社の株を買う人たちはどんな考えでここを買っているのだろうか。。。ここの会社にはIR部署はないのかね、上場基準のレベルをもっと上げて欲しいもんだね、情けないどころじゃないわw
投資の参考になりましたか?
成長しない企業とはいえ新卒4名とは驚きました。
投資の参考になりましたか?
1日で決算アク抜けは無理でしたね
8日のPTSの安値接近です(1080円)
投資家が今期決算予想と配当を元に売買する事はどうしようもない事です
投資の参考になりましたか?
従業員の定着状況を調べてみました。
マイナビ掲載内容によると、ほとんど離職が無いみたいですね。
働きやすい環境と推測されるのは好感です。
株価はまったく好感していませんが!

投資の参考になりましたか?
時価総額:3,738百万円 に対し、
流動資産:20,297百万円・・・①
流動負債:12,026百万円・・・②
投資有価証券:3,477百万円・・・③
ネットキャッシュ(※①+③×70%-②で計算)
10,704.9百万円>>>時価総額:3,738百万円
財務キャッシュフローを見ても
短期借入金大幅減少し、財務状況も改善。
こんな株価放置するのはおかし過ぎる。
キャッシュリッチで割安お買い得なので、
このままでは買収されてしまいますよ!
我々は構わないですが!!
TOB期待してます!!!
投資の参考になりましたか?
虹技の財務は良好です
現金同等物だけで26億以上ある
東証がPBR1倍以上を推奨しているのに、減益予想出したら平気でそれに沿った配当しか出さない
株価に対する意識が低い経営陣としか言いようがない
普通なら大幅減益でも、配当性向引きあげて60円配継続でもタコ足配当にならないのに相変わらず配当性向30%だなんて、株主軽視です
投資の参考になりましたか?
共和レザーなんか大幅減益予想なのにDOE導入で大増配するのとは対照的に虹技が大減配せざるを得ないのは事業の先行きも明るくはなく財務もあまり良くないからでしょうな。
投資の参考になりましたか?
筋肉質な財務体質になっている
配当利回ももちろん大事だが、中長期で見ればこの値段は買い
投資の参考になりましたか?
なんでこんなに下がっているの?145円安の1115円
投資の参考になりましたか?
決算短信に記載があった、
②Enviroment Field・環境エンジニアリング
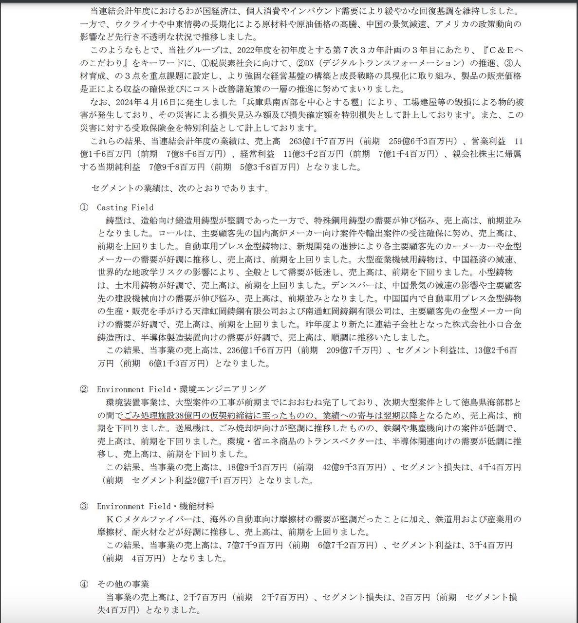
「次期大型案件として徳島県海部郡との間でごみ処理施設38億円の仮契約締結に至ったものの、業績への寄与は翌期以降となる~」
はいつ頃に業績寄与されるのでしょうか。
この大型案件がまだ業績未反映という事は反映時は期待できると思うのですが...
虹技、徳島県のごみ処理施設建設で仮契約
https://news.yahoo.co.jp/articles/e5ca5d24ba758155c5b1e2f49b3bac49e63d7962
鋳物大手の虹技(本社・兵庫県姫路市、社長・山本幹雄氏)は、26日に徳島県の海部郡衛生処理事務組合と次期ごみ処理施設建設事業で仮契約を締結した。受注金額は税抜きで38億3千万円。次期ごみ処理施設はストーカ炉1炉で、焼却能力は12時間稼働で20トン。契約期間は2025年4月上旬から28年3月31日の予定。
同事業組合はごみ処理施設が供用から40年以上が経過し老朽化が進んだことから新たなごみ処理施設の建設を計画。虹技の提案が余熱回収設備に温水発生器を利用することで災害時に避難者に温水が提供できることや365日対応の運転支援システムがあることを評価し仮契約を締結した。来年4月上旬本契約を締結する予定
様子見投資の参考になりましたか?
同じような割安キャッシュリッチ企業で増配とか配当性向引き上げしてるとこたくさんあるからなぁ。見通しは悪くても仕方ないけど、大幅減配は持っておく意味なくなっちゃう。
投資の参考になりましたか?
答:3桁になったら考える!
投資の参考になりましたか?
他を売ってココを買い増しするのか、どうしようか・・・
投資の参考になりましたか?
こんな低い決算予想しか出せない経営陣は「やる気あるのか」と言われそう
あとで上方修正すればいいと安易に考えているとすれば、それは間違い
投資の参考になりましたか?
清原投資術研究所 @kiyohara_stock
■清原スコア* 1.471 *プロフ参照
■社長の熱意 :★★
■四季報見出 :★★★★
■チャート :★★★
■テーマ性 :★★ 鉄鋼,自動車向け鋳型メイン
■事業環境 :★★ アルミ トランプ関税リスク
■特色 :株主利益還元重視
■投資判断 :13/25点 中立
時価総額に対して、キャッシュ潤沢。
こんな予想出すなら、いっその事どこか買収してくれないかな!

投資の参考になりましたか?
1,118円で今買いましたが
投資の参考になりましたか?
ここは買いでいいと思うけど。
投資の参考になりましたか?
成長の見込めない配当の少ない企業を保有する意味はないわな。
875円まで下がれば配当利回り4%になるな。
とはいえ冶金工とか5.5%あるからさほど妙味もないか。
投資の参考になりましたか?
大幅減益予想だとしても、配当性向を引き上げるべきです
50%にしたなら配当は50円
業績上方修正あれば70円・80円の期待も出来る
未達成を恐れて低めの予想出す傾向があるのか、昨年よりは不透明感はが・・・
投資の参考になりましたか?
この程度の会社の業績予想はほとんど意味がない
決算書をちゃんと読めば、今売るのは間違いと気づく
投資の参考になりましたか?
昨年の決算も
・減益予想→大幅増益
・35円に減配予想→60円に増配
予想からの大幅乖離させるのやめてもらっていいですか。。
EPS・営業CF等かなり改善してるけど、、
長期保有で見たら関係無いから、短期勢を焼く戦法??
投資の参考になりましたか?
状況は違うが前年度も25円減配から始まってるな。ただ売上は微減なのに利益はかなり減ってるのが気になる
投資の参考になりましたか?
子会社もしっかり利益出してくれること期待したい。
https://www.nikkei.com/nkd/disclosure/tdnr/20250508533439/
投資の参考になりましたか?
前期の業績と配当なら1400~1500円はあって当然と思うが、今期業績予想と減配なら900円が妥当と個人的には思う
つまり利確後も再投資の機会をずっと狙っていたが、一旦投資対象外になりました
またいつか上方修正や増配となれば考えます
投資の参考になりましたか?
PTSで1110円で売りが出ているのに買わないんですか?
投資の参考になりましたか?
夜間はあまり下がらないと思いますよ。狼狽売りはやめた方がいいですよ。1100くらいまで下がればたらふく買わせてもらいます
投資の参考になりましたか?
去年と同じパターンかな。
通期予想超保守的に出して、上方修正の流れ
。 狼狽売りするのもちょっと勿体ない気がする。
投資の参考になりましたか?
こんな時こそ、やっぱ累進配当銘柄がいいよね♪
最近なら287aの黒田グループかな!
虹技の投資家は黒田グループに移動だね😃
投資の参考になりましたか?
鬼減配じゃあないですか
鉄鋼は減配するところ多いですね

投資の参考になりましたか?
23.3月期と同じ配当で収益は23.3月期より悪化するから、今年は2022年~2023年頃の800円~900円くらいで推移するかな?
投資の参考になりましたか?
去年と全く同じですか。
ひどい予想だしてあとで上方修正するなら無理して予想出さなくていいんですけどね。
投資の参考になりましたか?
利回り5%近いのは良いなぁと思って一時期手を出しそうになってたけど出さなくて良かった!
35円に減配ということは今の株価で利回り2.7%ですね
投資の参考になりましたか?
ストップ安くるぅ
投資の参考になりましたか?
狼狽売りでしょう。バーゲンセールでしょう
投資の参考になりましたか?
決算は大惨事となったようです。
投資の参考になりましたか?
減益減配!!
投資の参考になりましたか?
この度、当社は、2025年度を初年度とする第八次三ヶ年計画を立案いたしました。
第七次三ヶ年計画は、キーワードを「こだわり」としておりましたが、第八次三ヶ年計画では、「"Kai"を見出す」をキーワードとしております。これは、"甲斐"と"解"の二つの意味を有していて、"甲斐"は、生きがいのある人生を送る、働きがいのある職場にする、頼りがいのある人・会社になるという趣旨です。
また、"解"は、「今考え得る最良の答えを出す」ということで、自分でトコトン考え抜くことを意味しています。
投資の参考になりましたか?
ザ・高配当低位株!!
見方次第でサイコーな会社ですね~!
他で儲けて来るので、もうしばらく低位で居続けて下さい!
投資の参考になりましたか?
昨日の大商いと乱高下は何だったの?
投資の参考になりましたか?
配当見てから売れ
配当見てみろ?
投資の参考になりましたか?
昨日は本当は買えてたが、1150円から指値変更して1130円同値で買えず
米国市場大幅続落でまだ買うチャンスはある
9時前の板を見てから指値をする
投資の参考になりましたか?
やっと買える…
投資の参考になりましたか?
ようやく買えました❤️
投資の参考になりましたか?
さすがに高配当銘柄も、年1回配当なので次1年待ち
時期的には最も買いが途絶える時
中長期派はそういう時仕込み場です
悪地合いでも高配当なので、他ほど大きくは崩れないとは思うが・・・?
投資の参考になりましたか?
先週末から1278の指値でNISA買い注文出してるけどまだ買えていない。
思ったよりも虹技は強い銘柄だった。
投資の参考になりましたか?
信用買いの人かなと思う。
早く手放さないと捕まって塩漬けになるような。
私は現物で握ってるけど。
投資の参考になりましたか?
最近見た銘柄はありません