開示情報が投稿されています。投資の参考に出来ます。
投資の参考になりましたか?
パソコン版の掲示板ページをリニューアルし、見た目や機能を一部変更しました。
下記リンクから以前の掲示板もご利用いただけます。
開示情報が投稿されています。投資の参考に出来ます。
投資の参考になりましたか?
むむ?
投資の参考になりましたか?
追加試験の案を早く出してくれ!
投資の参考になりましたか?
9月末からみて、16億。
年間11億赤字
7-8ヶ月後にワラントとしたら、
次は4月末ごろワラントか?
知らんけど
投資の参考になりましたか?
声帯瘢痕の結果が判明する2027年の方が、脊損の追加試験終了より先に来る計画なんだな。
脊損は早くても2028年に追加試験終了。あと最短でも試験終了まで3年。承認申請は2030年くらいまで延びてんじゃねの?
ナナオバサン見てるw?
投資の参考になりましたか?
残高はキャッシュフロー計算書の「現金及び現金同等物」で考えない方が良いでしょう。
これには満期まで3ヶ月以上ある定期預金等も基本的には含まれません。昨年度は131,260千円、その前の年度は135,219千円を定期預金に預け入れしているように余剰資金は定期預金等に振り替えているようです。
残高は貸借対照表の現預金1,619,088千円を目安にするのが良いかと。
とはいえ資金に余裕がないことには変わりはありませんが^^;
投資の参考になりましたか?
現在残ってるワラント全部行使できても、今期の赤字額から、今期末には現金カツカツになって次のワラント来るのが既に確定してるな。
それはそうとナナオバサンどこ行ったw
また別の銘柄で絶対失敗する呪いの煽りやってるかなw
投資の参考になりましたか?
決算で動かないって、誰も興味がないってことだね。
投資の参考になりましたか?
こんなんでも前向きな決算説明会をやるんだろうなー💦
投資の参考になりましたか?
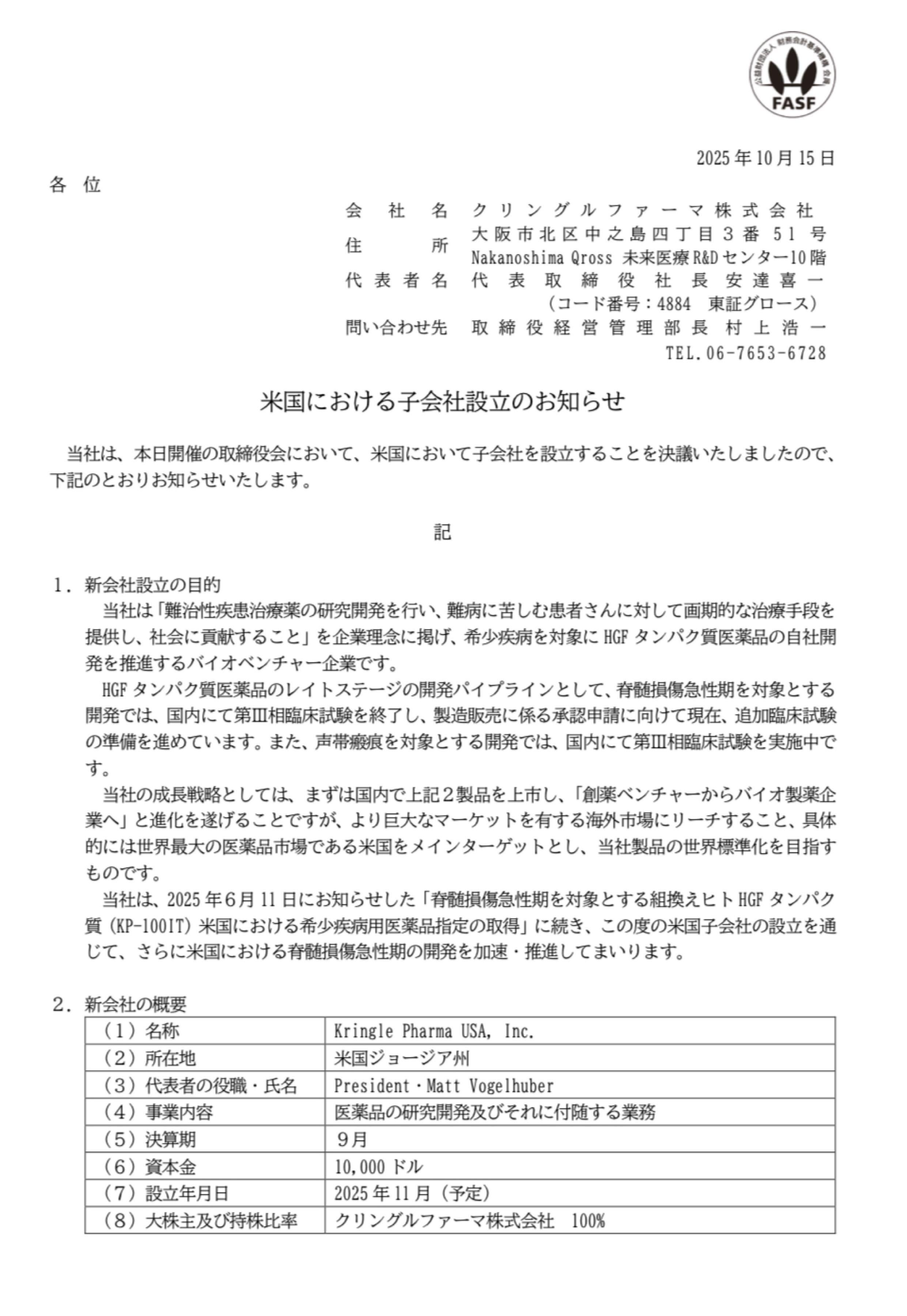
第16回新株予約権
割当日 2025年8月1日 発行新株予約権数 17,000個
10月末時点における未行使新株予約権数 13,550個(79.7%)
2025年9月期 決算短信 (単位:千円)
現金及び現金同等物の期首残高 1,816,943
現金及び現金同等物の期末残高 991,296
2026年9月期 11.7億円の赤字に赤字幅が拡大
投資の参考になりましたか?
過疎…
投資の参考になりましたか?
損切りして良かったとあらためて思う。まあ100株だけは残し続けるけど。
投資の参考になりましたか?
ここを何度も抜ける機会はあったと思いますが…理解できなかったんですね。
投資の参考になりましたか?
さぁ、明日は決算ですね。どんな発表になるんだー。
投資の参考になりましたか?
ワラントってもうクリングルにお金入ってるんだっけ?
投資の参考になりましたか?
①だったら底値かなと。
②だったらまだ下がるかと。
なので、余力を残して少しずつ買っていこうかなと。
①他の方が言ってたEVOの動き予想
空売りする
行使する(416円)
空売りを買い戻して、株価を上げる
②更に他の方が言ってたEVOの動き予想
空売りする
行使する(416円)
市場内で行使玉売って株価下げる
空売り買い戻す
投資の参考になりましたか?
徐々に低下傾向である。
ホールドするしかない。あと何年先か?
早く、次の臨床案を示してほしい。
例えばランクA、若い人、炎症マーカー低値という条件をつけて5人ぐらいで臨床に入れば目的とする結果は出るのでは?
投資の参考になりましたか?
アンジェス先輩の後を追っておる、、🫨
投資の参考になりましたか?
416円が底値ってことですか?
投資の参考になりましたか?
EVOの下限行使価格416円まで行ったら上がるって話じゃなかったですっけ?
打診買いで100株買いました
投資の参考になりましたか?
350円で1万株買う予定です。
投資の参考になりましたか?
株価も掲示板 もだんだん寂しくなってきましたね😢 覚悟して売らなかった株なので塩漬けにしときますが900円 近くで買った人達ってまだ持ってるんでしょうか?
投資の参考になりましたか?
394へgogo
投資の参考になりましたか?
株価基準が曖昧な銘柄
上がりも下がりも操縦士次第
の仕掛け銘柄
だから、1方向に大きく動きやすい
2~3連続上げてから
入るとかも、いいのかもしてないし
節目で参加も、、、、、、、
投資の参考になりましたか?
去年に800-900円台推移していた頃、三桁は殆どリスクなしとか言っていた人おったけど、元気してるんやろか……
投資の参考になりましたか?
今週末WALK AGAIN 2025ありますね😊
脊髄損傷の研究で間接的には関わりありそうですがケイファーマがメインでしょう❗️
ケイファーマもips細胞で脊髄損傷やALSの研究をしてます。
いいデータも出してます❗️
三相目前ですし、期待がもですよ♪
https://www.jscf.org/news/walk-again-2025-%E3%81%AE%E5%8B%9F%E9%9B%86%E9%96%8B%E5%A7%8B/?utm_source=chatgpt.com
投資の参考になりましたか?
賢明なるクリングルファーマ株主であれば、米子会社の設立や京都大との共同研究に関する開示は、ワラント行使のための話題作りと見破っていることでしょう。ワラント引受業者は、株価が一瞬吹き上がったところで、すかさず、新株を売り浴びせようとしてくるのですから。クリングルファーマの焦点は、あくまでも脊損急性期であることを絶対に忘れてはいけません。クリングルも資金調達のため株価上昇に必死かもしれませんが、みなさん、気休めのようなIRにだまされてはいけませんぞ。ここは多くの犠牲者を出した銘柄です。犠牲者の無念を晴らすためしっかりと株券を握りしめ、この会社の行く末を見届けてください。ここの社長が承認申請を匂わせる発言を繰り返し、期待を持たせておきながら、今ではこの有様です。6月の米国オーファン指定のIRを読み返すと、今でもはらわたが煮えくり返る思いです。その1カ月後の7月には追加試験実施とワラント発行を発表したのですから。6月の時点では既に見通しが厳しいと分かっていたはずのに、あの自信満々の表現はないでしょう。やむを得なかったのかもしれませんが、まさに不誠実の極みです。バイオベンチャーにリスクはつきものですが、リップサービスにもほどがあるはず。そして、いまだ脊損に関する追加試験の概要は示されていません。声帯瘢痕もどうなるのでしょう。米国クラリスのホームページは、もぬけの殻のようです。どうか皆さん、恨みを晴らしてください。HGF発見から40年ほど経っても医薬品として利用できないのには、なにかわけがあるのでしょう。ここがHGF遺伝子を扱うアンジェスの二の舞にならないよう祈るばかりです。長文になりましたが、ただの愚痴なので、あえて改行はしませんでした。いろいろ言い過ぎたかもしれませんが、自己責任の投資の世界ですので、社長に個人的な恨みはありません。居酒屋でビール1杯おごってくれたら許してあげるつもりです。寒くなってきたので風邪を引かぬよう、会社や株主の皆さん、ご自愛ください。元ホルダーより。
投資の参考になりましたか?
「2030年3月に時価総額100億円以上無いと上場廃止になる可能性がありますが(改善期間1年)」
つまり、改善期間を含めた2031年にはここの時価総額が100億円以上かゼロということ。ここのHGFの価値は大きいと考えるので100億円以上になる方に賭ける。赤字会社が増資で時価総額をあげることには限界があるはずなので。
ホールド!(正確に言うとホールドしかない。)
投資の参考になりましたか?
3年後にまた来ます。しばらく、さよなら。
投資の参考になりましたか?
ここ潰れるのか?
投資の参考になりましたか?
今まで何回か損切りしましたが、今日100株残して売りました。Yahooファイナンスの掲示板で人のコメントを鵜呑みにしてはいけないというのをここで知り大変勉強になりました。
私が損切りしたので上がるかもしれません🤭
投資の参考になりましたか?
毎日年初来安値の通知が来るのでそろそろしっかりしてほしい。
投資の参考になりましたか?
静かに年安を更新し続ける会社
投資の参考になりましたか?
Corresponding authors
Correspondence to Hideyuki Okano or Narihito Nagoshi.
論文の著作責任が、岡野さんと名越さんだから、ドンピシャ、クリングルファーマが研究を委嘱している慶応大学の研究者です。脊髄損傷のバイオマーカーの開発が進展しつつあるということでしょう。これは大きな進展になるかもしれませんね。
投資の参考になりましたか?
どこまでも下がりそうな。。誰もいなくなりそうな。
投資の参考になりましたか?
「はい」を押してくれる人がいるので、YAHOO検索の検索ワード欄に論文名を入力してAIアシスタントに訊いてみました。
AIアシスタント
はい、承知いたしました。脊髄損傷と脳脊髄液細胞外小胞由来miR-9-3pに関する情報ですね。
https://search.yahoo.co.jp/aichat?fr=top_search_ai_chat_pc_sa&ml=prop%3Aai_chat%3Bfrtype%3Atpaichat%3BrelatedQuestion%3ACerebrospinal+fluid+extracellular+vesicle-derived+miR-9-3p+in+spinal+cord+injury+with+neuroprotective+implications+and+biomarker+development%3B
投資の参考になりましたか?
頭の天辺と尻尾の先端だけをチラっと読んでみた。
尻尾の先端にKringle Pharmaの社名が載っていた。
communications biology
nature>communications biology >articles >article
Published: 27 October 2025
Cerebrospinal fluid extracellular vesicle-derived miR-9-3p in spinal cord injury with neuroprotective implications and biomarker development
(神経保護的意味とバイオマーカー開発を伴う脊髄損傷における脳脊髄液細胞外小胞由来miR‐9‐3)
This work was supported by Effissimo Capital Management Pte., Ltd (research code S01XA00105), Chugai Pharmaceutical Co., Ltd (S01XA00105), Nippon Zoki Pharmaceutical Co., Ltd (S01XA00105), The Japan Rugby Football Union (S01XA00105), Kaken Pharmaceutical Co., Ltd (S01XA00105), and Kringle Pharma through AMED grants JP16im0110701 and JP18nk0101210.
投資の参考になりましたか?
ここは5年後くらいに期待ですな
投資の参考になりましたか?
臨床試験を実施しても、よほど試験設計を考えないと、統計的有意差はでないかもな。
投資の参考になりましたか?
すみません。放置続けてました。
上場基準に満たない場合は株券、価値がなくなります
投資の参考になりましたか?
行使が進まないとどうなるんだ、、、😅
投資の参考になりましたか?
グロース継続新基準では、2030年3月に時価総額100億円以上無いと上場廃止になる可能性がありますが(改善期間1年)、今ですら時価総額31億円で株価も下がり続ける状況で、単純に今の3倍以上の株価になるなんて事はあるんでしょうかね。
投資の参考になりましたか?
IRに反応もなくなり、もはや一瞬の空売りする魅力すら無くなった
2年後3年後ならipsで良い話、ここは賞味期限が切れたよ、さいなら
投資の参考になりましたか?
上がる前に1000万仕込んで後は気絶です
投資の参考になりましたか?
ここ上がるのは追加治験おわる2年後くらいか?
待てんわ(笑)
投資の参考になりましたか?
希少疾患は国の支援もあるし成果を期待したい
投資の参考になりましたか?
上向きの横なら待てるけど、下がっていってるからね。
投資の参考になりましたか?
すべてのテーマの結果は当分先である。
静観するしかない。
でも、大きなテーマであることは確かである。
テーマで失敗というものはない。遅れてはいるが、続いている。
投資の参考になりましたか?
夜間PTSの売買も無かったようで。これは来週も無風ですな🤗
投資の参考になりましたか?
やはり始めました程度のIRは何の反応もなしって事で。ある意味予想通りの展開でありました🤭
投資の参考になりましたか?
クリングルが後場動意、京大とHGFを使った徐放性創傷治療剤を共同研究
クリングルファーマ<4884>は後場に動意づいた。17日正午ごろ、京都大学と肝細胞増殖因子(HGF)を活用した徐放性創傷治療剤の開発に向け共同研究契約を締結したと発表。これを手掛かりとした買いが入ったが、上昇一服後は戻り売りに押されて値を消した。森本尚樹教授らと協働する。クリングルによると、高齢化や糖尿病患者の増加に伴い高齢者治療の合併症としての難治性創傷が社会問題になっている。同社は創傷治療剤の国内市場規模が1100億~1600億円に上るとみる。
投資の参考になりましたか?
株価が上がるのはけしからん、て奴がいるのだろうね。
投資の参考になりましたか?
マイ転は草
投資の参考になりましたか?
引き合いが殺到していると言うのもホントだったようですね♪
これほどの人気ぶりなら、たまにストップ高になってもおかしくありませんが、
投資の参考になりましたか?
今日の昼から動きますかね。連投IRだけど資金繰り大丈夫?
投資の参考になりましたか?
肝細胞増殖因子(HGF)徐放性創傷治療剤の開発に関する
京都大学との共同研究開始‼️
連日のIR、やる気を感じて、良いですねー💪
投資の参考になりましたか?
IR出てますね

投資の参考になりましたか?
人気あるのかないのか分からんな
投資の参考になりましたか?
観察してると、安達社長は先走る傾向にあるから、注意してください。それに比較して、承認委員会の皆様は、慎重過ぎるので、スピードは遅いです。あと最短で2〜3年は必要だと思います。
投資の参考になりましたか?
今回のIRでも結局株価に動きは無いようで。来年末まで安い所で少しずつ拾っていくほうが良さそうですね。
投資の参考になりましたか?
一般事業主行動計画って、、、売り上げ出してから考えたらどうでしょうか?🫨
投資の参考になりましたか?
クリングルファーマが「一般事業主行動計画」の策定するメリット
◎ ブランドイメージ向上と人材確保
一般事業主行動計画を策定し、目標を達成して厚生労働大臣の認定を受けると、「くるみんマーク」を取得できます。くるみんマークは「子育てサポート企業」の証であり、求人広告や自社サイトなどでこのマークを使用することで、企業のイメージアップや優秀な人材の確保につながります。
⭕ 補助金や税制優遇
一般事業主行動計画の策定は、各種補助金の加点対象となることがあります。また、認定企業は税制優遇を受けられる場合もあり、企業の経済的な負担軽減にも役立ちます。
◎従業員の定着と生産性向上
仕事と子育てを両立しやすい環境を整備することで、従業員のエンゲージメントと定着率が向上します。従業員が安心して働ける環境は、結果として生産性の向上にもつながります。多様な働き方を支援することは、企業のダイバーシティ推進にも寄与します。
◎組織体制の改善
行動計画の策定プロセスでは、自社の現状や従業員のニーズを把握し、目標達成のための対策を検討します。この過程で、組織や業務体制を見直す良い機会となり、より効率的な組織へと改善するきっかけにもなります。2025年4月からは、育児休業取得状況や労働時間の状況に関する数値目標の設定に加え、現状分析と改善策の検討サイクル(PDCA)の確立が義務付けられます。
昨日の米国における子会社設立のお知らせIRは 提携先も内定、もうほとんど合意は出来ていて、あとは形式的な部分の確認や詰めの作業に入った、という印象を与えるIR、すぐにでも調印が行われそうな勢いだが、どうだろう、、
強く買いたい投資の参考になりましたか?
注目銘柄
クリングル<4884.T>―同社製品の米国での販売を視野に 子会社を設立。
投資の参考になりましたか?
150万円のみだから提携がみえたともとれる
投資の参考になりましたか?
なんか危ないよな
投資の参考になりましたか?
すごい人が子会社の社長になってくれましたね。
さーどうなるかね。
投資の参考になりましたか?
ストックオプションの条件では?
投資の参考になりましたか?
PTSは反応なし。米子会社は資本金1万ドル(≒150万円)で、脊損急性期の開発を加速させるということだが、どんな事業展開するのでしょうか。元ホルダーとして、走り続けないといけないクリングルがかわいそうになってきました。
投資の参考になりましたか?
米国子会社の開示は、ワラント行使のための話題作りかな。株価が一瞬吹き上がったところで、売り浴びせるとか。日本国内で臨床試験の追加を求められているようでは、海外展開もおぼつかないでしょうに(笑)
投資の参考になりましたか?
こりゃ米国での提携が近いな
投資の参考になりましたか?
夜間PTSで反応するのかしないのか。明日の値動きは?注目します。
投資の参考になりましたか?
米国に子会社設立だって‼️
おめでとう🎉

投資の参考になりましたか?