スシローばかり行ってたので、久しぶりにくら寿司食べに行ったら、値段は上がってるわ、ネタは不味いわ、米は酸っぱいわ、いいところ無し。
くらはネタ小さくても、コスパ良しが昔の良さだったが今は何も無い。2度と行くことはないな。外食産業ここだけじゃないが、ちょっと酷いとこ本当増えてるよ。
投資の参考になりましたか?
パソコン版の掲示板ページをリニューアルし、見た目や機能を一部変更しました。
下記リンクから以前の掲示板もご利用いただけます。
直近1週間でユーザーが掲示板投稿時に選択した感情の割合を表示しています。
スシローばかり行ってたので、久しぶりにくら寿司食べに行ったら、値段は上がってるわ、ネタは不味いわ、米は酸っぱいわ、いいところ無し。
くらはネタ小さくても、コスパ良しが昔の良さだったが今は何も無い。2度と行くことはないな。外食産業ここだけじゃないが、ちょっと酷いとこ本当増えてるよ。
投資の参考になりましたか?
4,000円超えを狙えそうな展開ですね。でも突然の優待廃止大暴落と復活大混乱を経験させられたので、絶対に再購入はしません。個人株主がバカにされたからです。もちろん、お店にも絶対絶対に行きません。
投資の参考になりましたか?
寿司を回す文化を大切にしながらレーン上の商品をICチップで管理する最先端技術も取り入れている回転寿司いいですね。7000円に向かうでしょう
投資の参考になりましたか?
僕は嘘をついて無いけど、きみーは嘘ついてるだけだからな
投資の参考になりましたか?
俺もスシローの寿司食わされるくらいならスーパーのパック寿司のほうがましです。議論にもならないので互いに虫籠しときましょうねー。
投資の参考になりましたか?
くらの寿司なんて、タダでも食いたくねえわw
投資の参考になりましたか?
FLCをデイトレで稼いで食べるくら寿司は、最高やな!!
投資の参考になりましたか?
FLCちゃんがアメリカに出店したらどうなるか
リメンバー上海
どう考えても中国出店の始まりなのに3店舗一気に撤退
これがアメリカでも起きる、とてつもないことになる
投資の参考になりましたか?
今成行で売っといたー
さよならー
ここは逃げておかないとやばそー
投資の参考になりましたか?
優待を突然廃止したり復活したりする銘柄ですから、安心して投資できる対象じゃないんですよ。優待欲しさに手を出すと痛い目に遭いますよ。
投資の参考になりましたか?
【 10年前(2016年) 2/12 】 日経15,000円割れ(年末から4000円の暴落) 当時200株保有でも、元気寿司500株より含み益がありました ー。

投資の参考になりましたか?
消費税減税で、家飯が増えるので、外食産業にとっては、打撃だろうね。
投資の参考になりましたか?
F&Lは、株価登り竜だが、くら寿司はなぜこんな位置にあるのかな。
投資の参考になりましたか?
FLCちゃんが一番高い上に、原価率も高い
それで味が同じだとかw
投資の参考になりましたか?
小学生でも分かる味の違い
ほとんどの人は味の違いははっきり認識してると思うぞ
投資の参考になりましたか?
しょうがないよ、ノーセンスだもん。
投資の参考になりましたか?
FLCのほうが美味しいという投稿がありますが、はっきり言って味は目くそ鼻くそです。回転ずしで美味しさ求めても…
投資の参考になりましたか?
当たらないガチャ、しょぼい景品
どうでもいいコラボ、そして赤字転落
世も末だよ!
投資の参考になりましたか?
今の若い子供は、デジローがあるかスシローに行きたいらしい
エンタメなんて誰でも真似できるし、デジローの方が上になってしまった
そしてお寿司の美味しさはFLCちゃんの圧勝がずっと続きますね
投資の参考になりましたか?
人のシャリの大きさの満足具合は違う、かっぱで実際食べて比較できない(店がない)から検証不可じゃ。
投資の参考になりましたか?
くら寿司のシャリ小さいですか?
かっぱ寿司のは極小なんです
普通サイズなら株主になりたいですよ
投資の参考になりましたか?
今日で消費税は織り込んだかな
投資の参考になりましたか?
風邪の前兆か何かで酢の感覚あじわえなかったんだね…お大事に。
投資の参考になりましたか?
細巻きを切る機械を導入してるけど、
納豆巻きはネバネバになるので機械で切れないから、
切らずに、1本のまま提供しています
さすがエンタメ企業!
投資の参考になりましたか?
決算3月、優待4月
その辺まで株価上げて、そこで空売り入れまくる外資たちの作戦かもしれない
ステイだ!
投資の参考になりましたか?
外資が買い戻しまくってるけど、スシローを勘違いしてるだけだろうからな
うちとは違うんです
ここはエンタメ企業です
僕の最大級の空売り!
投資の参考になりましたか?
やめといた方が…w
投資の参考になりましたか?
空売り行くぞ
4月優待なんて怖くない
たったの2500円!
投資の参考になりましたか?
酢をケチりだしてたら笑うなw
減らす余地はそれなりにありそうだもんなw
投資の参考になりましたか?
paypayのクーポンあったから久しぶりに食べに行ったけどガラガラで客すごく少なかった。
食べてみたら酢の味しないし美味しくないので5皿で食べるの止めた。
あれじゃ月次のように客減ってるのわかる気がする。
投資の参考になりましたか?
FLCちゃんの爆益決算で爆上げ、牛丼屋もなぜか上げてた
ここは無反応ですね、そりゃまあエンターテインメント企業ですもんね、ここは
投資の参考になりましたか?
ジリジリと上がってるみたいやね
投資の参考になりましたか?
なんかジワジワ上がってる🤩
投資の参考になりましたか?
含んでたけど放ったらかしてたら買値を超えてた。
優待寿司に向けて株価上げ上げよろしくお願いします。
投資の参考になりましたか?
月次の話が全く出ないのが面白い
そりゃ既存店客数がマイナスになるだけの終わってるコンテンツだからなー
投資の参考になりましたか?
くら寿司の株主優待券が切れたので、近所のはま寿司へ行ってきました
平日はラーメン80円引きでした。
またシニアパスで50円引いてくれました。
支払い額は2000円ちょっと切れました
蔵の場合は2300円から400円の金額になってましたが、、、
投資の参考になりましたか?
ここのイワシが好きで1番行く回転寿司ですが、正直若干厨房の質が落ちてる感じがします
引き締めが必要ではないでしょか?
投資の参考になりましたか?
は?は?くら寿司?🫣
投資の参考になりましたか?
チャートは悪くないけど、上がる起爆剤がない。
ここらで優待アップとか欲しい。
投資の参考になりましたか?
中身いいし安いけど、ハーフサイズしかないのは無理
恵方巻きは長くてなんぼ
値段上げていいから普通サイズがほしかったね
私は毎年普通サイズを2.3本食べるからハーフサイズしかないのは頼まない
うなぎを東日本はあなごにしますはうける
それと受け渡し2/3は限られすぎ
それが一番の難点かな
中身はいいんだけどねー安いしー
恵方巻き総評すると
普通のスーパーやコンビニが恵方巻きに参入しましたレベル
もっと寿司屋なら力入れて受け渡しも幅広く
普通サイズも取り扱わなきゃ
投資の参考になりましたか?
今日恵方巻き買いに行くんだー!
毎年かっぱ寿司で買うけど、くら寿司も優待あるから良ければくら寿司にするねー
投資の参考になりましたか?
どれどれ、くら寿司の恵方巻きはどんなのかな
投資の参考になりましたか?
ここは持って2ヶ月だな
1年チャートも2年チャートも5年チャートも悲惨
けど2ヶ月での乱高下繰り返してる実績はトップクラス✨
投資の参考になりましたか?
中長期持つにはいい株なんじゃないかな
投資の参考になりましたか?
ってかくら寿司って普通に不味くね?
かっぱ寿司とくら寿司は問題外。
スシロー、うおべい、はま寿司
この3つしか行かんわ。
投資の参考になりましたか?
外資が買い戻しまくってる!
なんでやろ
僕は一人でも戦う!
投資の参考になりましたか?
今日はかなり客少なかったはず
スシローは豊洲フェアだがそれなり、はま寿司はフェアは特に無いが行列は凄い
ここだけ閑古鳥やな
アメリカはスシローが来たら飛ぶ、日本はかなり苦しい状況
シナモンコラボ一応やってるのに、お客さん来てくれない
僕の3度目の正直の空売りぶち込みますか、今回こそは勝つぞ
投資の参考になりましたか?
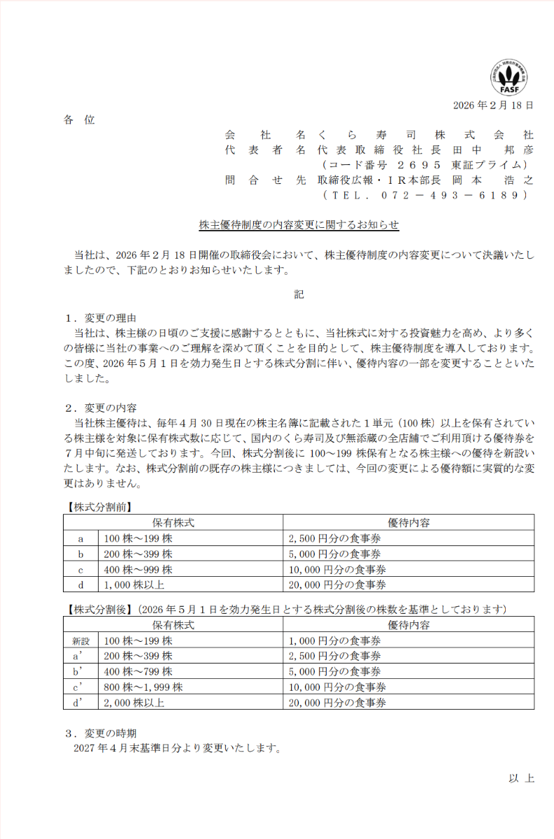
年次報告書で 当社は株主優待制度を導入してますと 堂々と記載してますが 優待は不公平と言ってたのに この変わり身 優待をPRするなら 他の外食企業と同じ時く 年2回にすれば 株価 4000円を越えると思う。
投資の参考になりましたか?
フェアの大切り110円にいってきた。
メニュー写真詐欺にまたあった。全然大切りじゃない。
ちゃんとフェアなんだから手抜きするな!
だからスシローに置いていかれるのだ。
投資の参考になりましたか?
勢いすげーな
投資の参考になりましたか?
利益あざーす!
投資の参考になりましたか?
買いました!
投資の参考になりましたか?
ゼンショウホールディングスの寿司屋へ行ったのですが、危機感を覚えました。
システムも、寿司もやばいです。
投資の参考になりましたか?
もっと株価対策しないと高校生にも舐められるよ!
投資の参考になりましたか?
機関の無理下げしょぼ過ぎるわ、安売りが毎回中途半端やから失敗してんのいい加減学習せえへんのん?上げるときにブレーキかけて、下がる時に無理下げする。もうそんな空気ちゃうで
レート上げてから仕立て弾拾うムーブの方が安定するのに投資機関はレーティング下げたままやし、現物しかおらん状況での我慢くらべやったらわいらの圧勝やで?
投資の参考になりましたか?
食の味が一番大事なのにな
ここはエンターテインメント全振り
飲食業界において、ここが圧勝するでしょうね
10000円になりそうですね
投資の参考になりましたか?
どこの飲食店もガンガンコラボやってるからな
くら寿司の先行者利益はめちゃめちゃ薄れていく
残るのは美味しくない寿司だけ
投資の参考になりましたか?
具体的な数字を言うことは避けるけど、6000に関しては現状はまだ先ではないかとは思ってる。理由は明確で、去年のちいかわ効果で一時的に株価は上昇したけど、決算発表で下がってるから。勿論、こういったコラボの積極展開で一時的な上昇は見込めると思います。
投資の参考になりましたか?
シナモンは人気あるみたい。
去年の万博大盛況、 かなりのちいかわ人気で、株価最低でも6000円超えるかと思いました。
ですが、、、今考え中
投資の参考になりましたか?
スシローアメリカ撤退がなに?
チャイナリスクは、高市トレードの選挙圧勝で無くなっていく
ここは勝手に上海から3店舗いなくなってるw
スシローは上海で5店舗同時オープンwしかも大行列w
僕が買ってる銘柄はほとんど上がってるけど
きみーの選球眼がいいだけだねw上手だねw
投資の参考になりましたか?
スシローアメリカ撤退経験あり!
チャイナリスクでいつ日本企業に🇨🇳政府の圧力がかかってもおかしくない!
これ見てなんも思わんのかな、この人はいつもノーテンキ
あっ、君みたいな人いる銘柄は下がるって確信したから、空売りで利確しといたサンクスこの金で寿司食うわwww
投資の参考になりましたか?
スシロー上海5店舗同時オープン
くら寿司上海3店舗同時撤退
これ見てなんも思わんのかな、ここの人はノーテンキ
これがアメリカで起きたら素晴らしい
投資の参考になりましたか?
なんで
買いたいが100%
掲示板ボロクソ?
投資の参考になりましたか?
美味しいですね
C国から撤退する店舗増えています
投資の参考になりましたか?
上がると思ったのにこのあたりで止まってしまいますね、、
投資の参考になりましたか?
総会後まで様子見てるんじゃないだろうか?。
投資の参考になりましたか?
2万円のお寿司券が恋しい🤩
投資の参考になりましたか?
はよ爆上げしろよw
投資の参考になりましたか?
近所のお店が、閉店しちゃってマックになっちゃったんだよね…
お客さんの入りも悪くないと思ったのに残念…
くらは、ねぎとろ軍艦が美味いよね…
スシローより美味いわ。
でも、優待でスシローに行っちゃう…
くらも、買おうか考え中…
投資の参考になりましたか?
機関投資家そろそろブレーキ解除した方がええんちゃうん?分割したところで結局売る気ないんやから往生際が悪いなぁ
投資の参考になりましたか?
投資の参考になりましたか?
なんかしぶといんだよなあ
個人株主はそう多くないんだけど
1000円下がって当然だと思うんだが
投資の参考になりましたか?